Will not turn over

Tiny
BRANDON3
  • MEMBER
  • 2004 GMC SUBURBAN
  • V8
  • 2WD
  • AUTOMATIC
  • 175,000 MILES
Car wont turn over lights and radio work getting clicking sound 2003 GMC Surburban
Tuesday, November 30th, 2010 AT 2:53 PM

3 Replies

Tiny
BMRFIXIT
  • MECHANIC
  • 19,053 POSTS
Check battery terminals
check and suspect starter

if not sure how to do the check let me know
Was this
answer
helpful?
Yes
No
Tuesday, November 30th, 2010 AT 3:01 PM
Tiny
HMAC300
  • MECHANIC
  • 48,601 POSTS
There is a start relay in the undrhood electrical center tapon that and if it starts replace it. It may be your starter as well. Or a battery not giving enough power. If you can jump it and the car starts then charge the battery and have the battery checked for power.
Was this
answer
helpful?
Yes
No
Tuesday, November 30th, 2010 AT 3:01 PM
Tiny
BMRFIXIT
  • MECHANIC
  • 19,053 POSTS
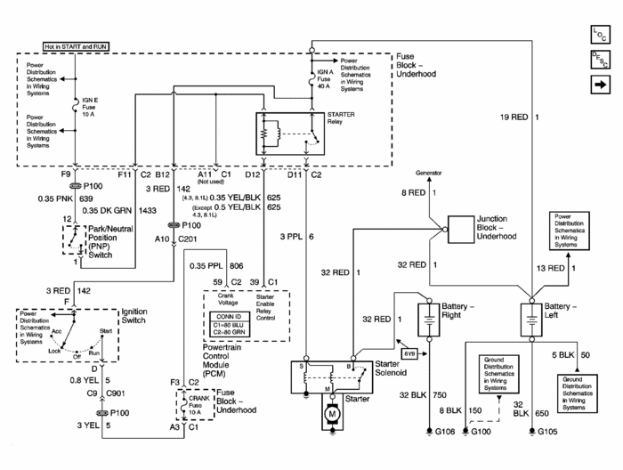
This is a wiring diagram for the system
it shows that you have a fuse and a relay in the fuse box under the hood very much dough it is but should be checked
2nd pic shows the starter big wire should have battery positive at all time, small S terminal should have battery power only when ignition is in start position
Was this
answer
helpful?
Yes
No
Wednesday, December 1st, 2010 AT 2:14 AM

Please login or register to post a reply.