Saturday, July 30th, 2011 AT 4:38 AM
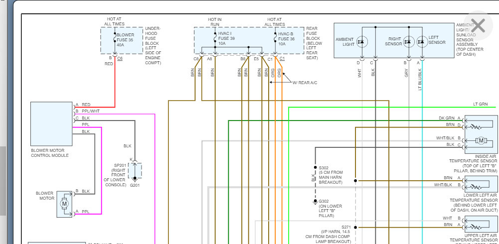
The AC/Heater fan won't shut off after vehicle is shut off, 2004 chevy trailblazer, any ideas on what is wrong? We had to disconnect the battery to get the fan to stop running.



