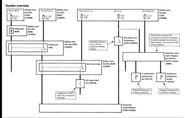
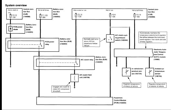
I have the car listed above it has been good with me since I had it brand new, but last month the AC had problem and I already try the best to fix it but the compressor is still not engaging. Here is all step I did try:
1. Replacement two new switch (low and high pressure).
2. Replacement new AC relay 204.
3. Replacement new dealer AC temperature sensor (at the firewall near by the last spark plug on bank 1).
4. Full re-charged Freon (AC shop professional did it).
5. Replacement the climate control head (new).
6. Replacement the heater actuator blend door (from autozone).
7. Replacement the panel/defrost actuator blend door (autozone).
8. Replacement new orifice tube (from autozone).
9. There is no EATC code.
I do not know what should I do to make the AC working back, if I connected directly the compressor working fine and the AC ice cold, if take out the jumper pin1 and pin 5 of the relay then the compressor stop engage. Any body experience with that issue. Please, help me out. Thanks all
Monday, September 4th, 2017 AT 11:09 PM



