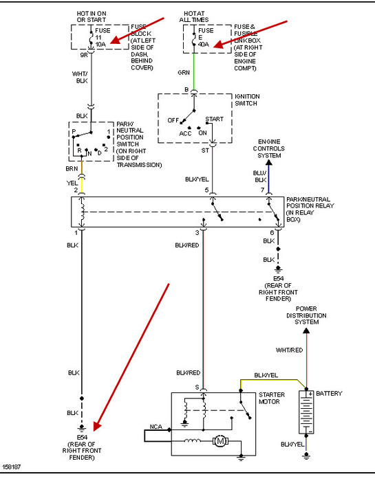
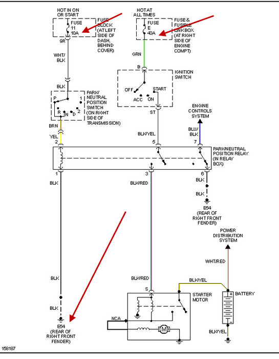
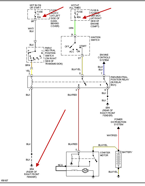
Wednesday, October 17th, 2012 AT 11:04 PM
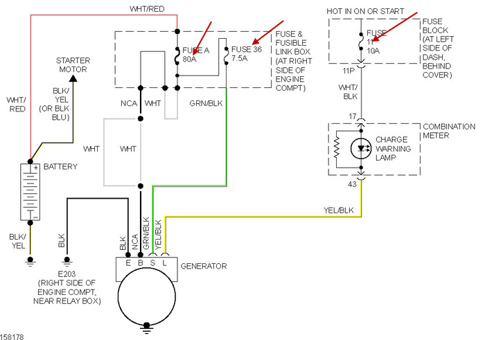
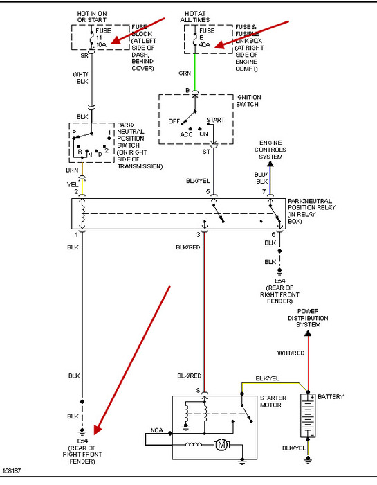
My truck will not start I have changed the battery soaked cables in baking soda it work for a day and died again on freeway took alternater out got it tested it still is good when the key is turned on the dash lights ae flickering and no turn over what can I do to fix it?



