Battery not charging

Tiny
ABCDMYNE
  • MEMBER
  • 2002 KIA RIO
  • 4 CYL
  • FWD
  • AUTOMATIC
I have having trouble with power in my car. I can charge the battery with a charger and drive but after a while if I shut the car off it wont start back up unless it is jumped. I have brought the alternator back to the store twice and they test it and say theres nothing wrong with the alternator. I have a 2002 Kia Rio, The battery light does not come on at any time while this problem is occuring. I have checked all the fuses and they are working. I replaced an 80 amp fuse between the battery and alternator. What else can cause this problem
Wednesday, December 29th, 2010 AT 3:17 PM

19 Replies

Tiny
MMPRINCE4000
  • MECHANIC
  • 8,548 POSTS
Measure alt. Voltage at battery terminals with voltmeter with engine running, should have 13.5-14-5V.

If good, then you may have a drain in electrical system.

Is alt. Original or a replacement?
Was this
answer
helpful?
Yes
No
+2
Wednesday, December 29th, 2010 AT 3:31 PM
Tiny
ABCDMYNE
  • MEMBER
  • 2 POSTS
Alternator was replaced about a year ago July 2010. My brother is a mechanic and he has tested the voltage and it stays at about 12 which means there is no charge gong to the battery. I am wondering if it could be caused by the sensor that triggers the battery light since that light hasn't been coming on since this problem started. It was about a month ago I was driving home and lost power completely and the only light on at the time was an airbag light but that could have just been due to low voltage. Normally my battery light should come on but through this whole issue the battery light doesnt trigger at all.
Was this
answer
helpful?
Yes
No
+6
Wednesday, December 29th, 2010 AT 4:44 PM
Tiny
MMPRINCE4000
  • MECHANIC
  • 8,548 POSTS
The Alt. Is bad.
Was this
answer
helpful?
Yes
No
Thursday, December 30th, 2010 AT 4:39 PM
Tiny
FIXWINGMAN
  • MEMBER
  • 1 POST
Have the same problem now, already installed two new alternators, from autozone it shows good diode and regulator failed with their analizer while install in the vehicle but, when I got it out and test on the bench the regulator passes, batt. Dash light goes off but alternator does not charge batt. Load test battery, ok. I argue it was the alernator, they gave me anotherone, still don't charge batt.
Was this
answer
helpful?
Yes
No
+4
Saturday, March 19th, 2011 AT 7:11 AM
Tiny
KEN L
  • MASTER CERTIFIED MECHANIC
  • 55,291 POSTS
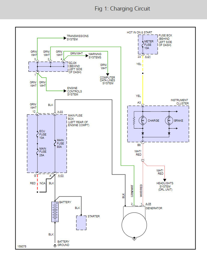
It sounds like you have a bad connection at the alternator or a blown fusible link. Here is a guide and a alternator wiring diagram so you can do a simple test to see where you lose power. Check the meter fuse.

https://www.2carpros.com/articles/how-to-check-a-car-fuse

and

https://www.2carpros.com/articles/how-to-use-a-test-light-circuit-tester

and

https://www.2carpros.com/articles/how-to-check-a-car-alternator

Check out the diagrams (Below)

Please let us know what you find. We are interested to see what it is.

Cheers, Ken
Was this
answer
helpful?
Yes
No
Thursday, November 30th, 2017 AT 7:00 PM
Tiny
TAY-CLEM
  • MEMBER
  • 16 POSTS
  • 2001 KIA RIO
  • 89,000 MILES
I've been having trouble with my car's battery the past few weeks. The first time, I was driving home from a movie when all of a sudden, my interior lights cut out, as did my dash clock/radio and headlights. I had both the battery and alternator tested; both passed. After that, the battery would only stay charged for about a day or two at most. Yesterday, I finally had a chance to replace it. I put the brand new battery in, went home and charged it to 100%. This morning before I left for work, I tested the charge: 100%. On my way home from work, however, I felt/saw the familiar signs from the past few weeks: severe engine stumbling (especially while driving), dim lights, the engine sounding like it was slowing down. I made it home safe and hooked up the battery charger: less than 25%.

The only thing I can think of is either: A) my alternator isn't charging the battery or B) there is a faulty wire somewhere making the battery discharge.

NOTE: A few weeks ago, I had the spark plugs and wires changed. Is it possible that one of the plugs or wires is arcing?
Was this
answer
helpful?
Yes
No
+1
Friday, December 1st, 2017 AT 11:33 AM (Merged)
Tiny
CARADIODOC
  • MECHANIC
  • 34,463 POSTS
You have to test the generator while the problem is occurring. Use an inexpensive digital voltmeter to measure the battery voltage while the engine is running. It must be between 13.75 and 14.75 volts. If it is low, suspect worn brushes if it is an intermittent problem. A poor connection in one of the wires leading to the generator can cause intermittent operation too, but worn brushes are a lot more common.
Was this
answer
helpful?
Yes
No
Friday, December 1st, 2017 AT 11:33 AM (Merged)
Tiny
TAY-CLEM
  • MEMBER
  • 16 POSTS
Are the brushes difficult/expensive to replace?
Was this
answer
helpful?
Yes
No
Friday, December 1st, 2017 AT 11:33 AM (Merged)
Tiny
CARADIODOC
  • MECHANIC
  • 34,463 POSTS
Sorry but I'm not familiar with your generator. I own a lot of older Chrysler products and on their alternators the brushes can often be replaced without removing the unit from the engine, and replacements cost around 3 bucks. On their newer models from the late '80s on, they use Nippendenso alternators and again worn brushes at around 150,000 miles is the most common failure. Replacement involves removing the rear stamped steel cover and unbolting a small inexpensive assembly. That too can often be done without removing it from the engine on many models. That brush assembly costs $9.00.

On some imports the brush assembly is built onto the internal voltage regulator. Those can get pretty expensive and you might find a rebuilt generator is cheaper.

My best suggestion is to head to a pick-your-own parts salvage yard, find a model like yours, and do some experimenting there. If you live anywhere between Ohio and southern Georgia, there is a real nice chain of yards called Pull-A-Part where you pay your buck, throw your tool box in one of their wheel barrows, and you can spend all day there. People and customers are real friendly, parts are very inexpensive, and the yards are very clean and well-organized. You can do an internet search to see which yards have cars like yours but that won't tell you the colors, options, or which parts have already been removed.
Was this
answer
helpful?
Yes
No
Friday, December 1st, 2017 AT 11:33 AM (Merged)
Tiny
TAY-CLEM
  • MEMBER
  • 16 POSTS
I'll do some poking around the internet to see if I can find just the brushes, or if I have to replace the whole regulator. If I can't find those, I believe my alternator is still under warranty. If push comes to shove, I'll just exchange the whole thing
Was this
answer
helpful?
Yes
No
Friday, December 1st, 2017 AT 11:33 AM (Merged)
Tiny
CJ MEDEVAC
  • MECHANIC
  • 11,005 POSTS
SOMETIMES THE "NEW GUY" OR THE "IN A HURRY GUY" DOES YOUR TESTING

. IT HAPPENS!

NOT FEEDING THE "TEST MACHINE" PROPER DATA OR NOT USING THE "AMP CLAMP" (A GOOD FEATURE, THAT CAN BE BYPASSED, BY PUSHING A BUTTON)

TRY ANOTHER "NAME" PARTS STORE FOR A SECOND OPINION, IF THEY DON'T HAVE YOU TURN ON LIGHTS AND BLOWER MOTORS FOR A DRAIN TEST. FIND ANOTHER

BELOW IS THE ONE CLOSEST TO ME, AND I FREQUENT QUITE OFTEN

REMOVING THE ALTERNATOR MIGHT BE QUITE A TASK IN ITSELF---"GOING IN" AIN'T REALLY HARD. IF YOU KNOW WHAT YOU ARE DOING (NOT KNOWING MIGHT NOT BE SO GOOD!)

EVEN WITH NEW BRUSHES, YOU STILL HAVE A STATOR THAT "SHOULD" SOME MACHINING---AND THEM BEARINGS/ BUSHINGS JUST AIN'T GETTING YOUNGER EITHER

MOST PEOPLE OPT FOR A REMAN OR NEW ONE. ALL MENTIONED ABOVE SHOULD BE "SQUARED AWAY" INSIDE EITHER ONE YOU GO WITH. BOTH WILL HAVE A LIMITED LIFETIME WARRANTY. THE REMAN IS LESS EXPENSIVE AND "REMAN ANYTHING" HAS WORKED FOR ME FOR YEARS

I RECENTLY PURCHASED A JEEP BATTERY. AND JUG OF WASHER FLUID TO "GET ME" OVER THE $100 MARK

THIS ALLOWED ME TO USE "ONE" OF MANY PROMO CODES I COULD FIND FOR THE STORE. THIS PARTICULAR ONE SAVED ME THE MOST FOR MY PURCHASE AMOUNT, YOU GOTTA DO YOUR HOMEWORK TO GET THE MOST OUTTA WHATEVER YOU FIND. THIS "SYSTEM" WORKS AT AN AUTO PARTS STORE. ELECTRONICS STORES. STEAK HOUSES. USE YOUR IMAGINATION!

JUST FOR GIGGLES, I PUT IN THE SAME PROMO CODE I USED ( "FABU" ) AND PUT YOURS IN MY CART THEN RAN YOURS THRU THE CHECK OUT. STILL WORKS GOOD."SELECT STORE" AND "PICK UP AT STORE". ALL YOU GOTTA DO IS WAIT AN HOUR. CODES DO EXPIRE. NOOOO! I TOOK IT OUT OF MY CART, YOU'RE SORTA BACK ON YOUR OWN!

I AM NOT TELLING YOU TO RUSH OUT AND SPEND $$$.I'M JUST TRYING TO HELP IF YOU HAVE TO. NOT JUST FOR THIS ISSUE, BUT DOWN THE ROAD TOO

THE MEDIC
Was this
answer
helpful?
Yes
No
Friday, December 1st, 2017 AT 11:33 AM (Merged)
Tiny
TAY-CLEM
  • MEMBER
  • 16 POSTS
Well, I took the alternator apart myself to have a look at the brushes: they look pretty good. I just put this one in not even two years ago, I would not have been a happy person if it had worn out so quickly. I've had it tested three times by three different stores: it passed all three times. So now I wonder if my ground wire connection is corroded or loose, or if my starter solenoid is bleeding power.
Was this
answer
helpful?
Yes
No
Friday, December 1st, 2017 AT 11:33 AM (Merged)
Tiny
CARADIODOC
  • MECHANIC
  • 34,463 POSTS
Doesn't sound like you have a drain because it cranks, starts, and runs, then the problems occur while it's running. If the generator was working you wouldn't have trouble once the engine is running.

You also have to look at the circuit that tells the voltage regulator when to turn on. Most commonly that was done through the battery warning light circuit on the dash and the ignition switch. If there's a break in the wire going from the battery light to the voltage regulator, the regulator will never turn the generator on. That's why you have to measure the battery voltage while the engine is running, and while the problem is occurring. Another clue is the battery light won't turn on when you first turn on the ignition switch.

Another potential problem is one defective internal diode of the six. Output voltage will be normal or even a little high, but the maximum output current you will get under a load test will be exactly one third of the rated 80 amp output. 30 amps may not be enough to meet all of the needs of the car. A fuel pump can draw 6 - 8 amps, plus you have the fuel injection system, the ignition system, heater / AC fan, radio, various computers, and a few lights, and if all of that together draws more than the generator can deliver the battery is going to supply the rest until it slowly runs down.

A lot of generator bench testers at auto parts stores only test for some output current and for the voltage it regulates at. They usually aren't strong enough to run them at full output so all they're looking for is some output. You're much better off having the entire charging system tested with the generator on the car. Most professional load testers include a "ripple" test. DC generators are all three phase generators. When one diode is defective the ripple will be very high because the voltage drops one third of the time because of that missing phase. The bottom of this page will explain ripple and what causes it to be high:

http://randysrepairshop.net/charging-systems.html

If it's high, and you can only get 25 - 30 amps during a load test, there's a bad diode. Due to their cost it usually doesn't pay to try to replace them. It's better to just replace the entire generator.
Was this
answer
helpful?
Yes
No
Friday, December 1st, 2017 AT 11:33 AM (Merged)
Tiny
TAY-CLEM
  • MEMBER
  • 16 POSTS
I just went out and turned the car on several times. The battery light came on every time, so I think we can rule out a break in the battery warning circuit. I've had problems with diode packs before, so it wouldn't surprise me if that is what is wrong this time (Once, the girl at the Autozone where I live tried to sell me a 70 amp alternator. Then she sold me a 70 amp one in an 80 amp box. I never buy parts when she's working now). When I get the chance, I'll take it to a shop and have them test the alternator. Here's hoping it's still under warranty.
Was this
answer
helpful?
Yes
No
Friday, December 1st, 2017 AT 11:33 AM (Merged)
Tiny
SATURNTECH9
  • MECHANIC
  • 30,869 POSTS
Just to add to this one did you buy the alternator at auto zone the one you replaced 2yrs ago?Also taking it apart to check the brushes voids the warranty should have checked for a warranty before taking it apart. You never checked to see if the alternator was charging or not before taking it apart?
Was this
answer
helpful?
Yes
No
Friday, December 1st, 2017 AT 11:33 AM (Merged)
Tiny
TAY-CLEM
  • MEMBER
  • 16 POSTS
I did buy it at autozone. My father has been trying to help me fix this problem, but he's convinced that it's the starter. He took the alternator out of the car before I did, fiddled around with a voltmeter, declared it fine, and put it back. I took it back out, took off the volt regulator so I could see down inside. I wanted to see if it had gotten gunked up; I live in a rural area so I was afraid mud or salt or something had built up, causing a problem with the electrical components. Or if the extreme heat we had this summer had damaged something. It looked a little dirty, but nothing so bad as to cause alarm. I didn't do a load test on the alternator because where it sits in the engine hold, I don't have a jack tall enough to get under there, and I didn't want to stick my arm down between moving belts and live wires. I have a friend who has a hydraulic lift, I'm going over tomorrow to do the load test. If it fails (which i'm afraid it will), it's off to the shop.
Was this
answer
helpful?
Yes
No
+1
Friday, December 1st, 2017 AT 11:33 AM (Merged)
Tiny
SATURNTECH9
  • MECHANIC
  • 30,869 POSTS
Do you have a multimeter?
Was this
answer
helpful?
Yes
No
Friday, December 1st, 2017 AT 11:33 AM (Merged)
Tiny
CARADIODOC
  • MECHANIC
  • 34,463 POSTS
You do a load test at the battery. You don't have to get to the wires behind the generator.
Was this
answer
helpful?
Yes
No
Friday, December 1st, 2017 AT 11:33 AM (Merged)
Tiny
SATURNTECH9
  • MECHANIC
  • 30,869 POSTS
If it turns out to be not charging you will have to get to the back of the alternator to check the alternator inputs.
Was this
answer
helpful?
Yes
No
Friday, December 1st, 2017 AT 11:33 AM (Merged)

Please login or register to post a reply.