Sunday, November 11th, 2012 AT 8:54 PM
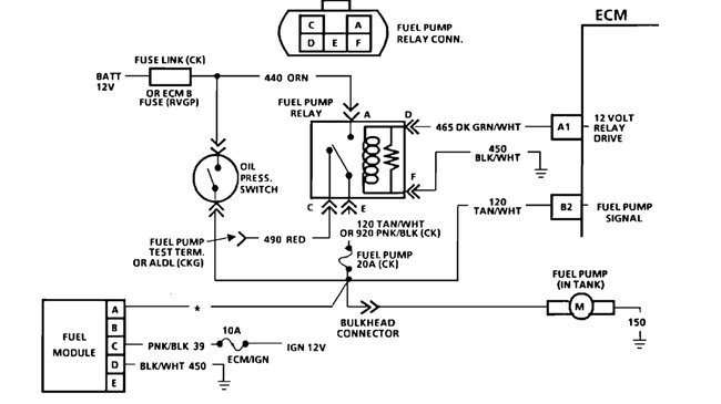
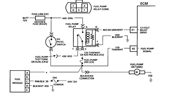
I thought that my fuel pump went out but after removing the bed I discovered that I do not have power at the plug fior the fuel pump. I checked all connections and they are fine. I only have power on one leg of the relay. The relay has been changed so it should be good, fuses are good. So what do I check to figure out why I have no power across the relay and at the plug for the pump?









