Chevy Avalanche low beams

Tiny
JORDANGANG4
  • MEMBER
  • 2002 CHEVROLET AVALANCHE
  • V8
  • 4WD
  • AUTOMATIC
  • 120,000 MILES
2002 Chevy Avalanche low beams stopped working. Bulbs replaced and fuses checked. Now what? Is there a manufacturer recall on this?
Sunday, May 22nd, 2011 AT 7:31 PM

7 Replies

Tiny
JDL
  • MECHANIC
  • 16,098 POSTS
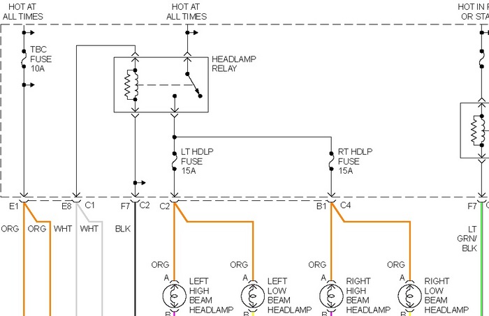
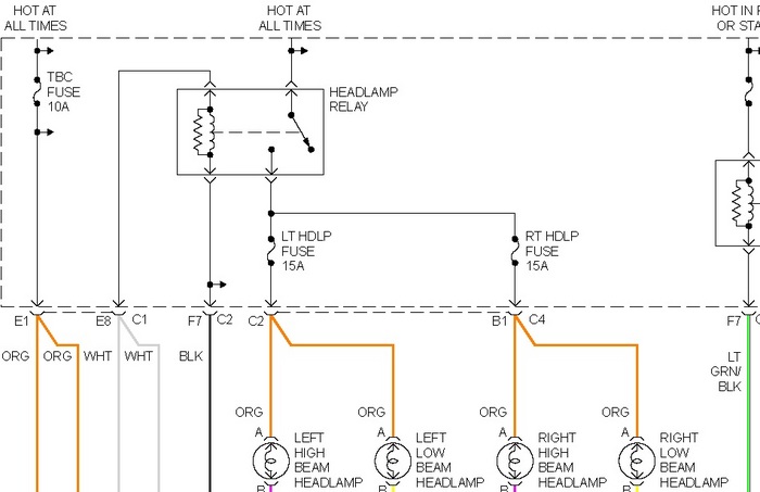
Check for voltage and ground for low beams. Orange wire is voltage, yellow wire is ground for low beams. The yellow wire is grounded through the dimmer switch. Don't know about recalls?
Was this
answer
helpful?
Yes
No
+1
Sunday, May 22nd, 2011 AT 8:03 PM
Tiny
JORDANGANG4
  • MEMBER
  • 4 POSTS
No voltage going to low beams. I checked at the headlamp plug. Where is the dimmer switch wire?
Was this
answer
helpful?
Yes
No
Sunday, May 22nd, 2011 AT 8:27 PM
Tiny
JDL
  • MECHANIC
  • 16,098 POSTS
Did you use a voltage tester on the orange wire? Hi beam and lo beam get voltage from same source.
Was this
answer
helpful?
Yes
No
Sunday, May 22nd, 2011 AT 9:34 PM
Tiny
JDL
  • MECHANIC
  • 16,098 POSTS
That yellow wire is ground and goes to dimmer switch.

When checking for voltage, did you have the headlamp switch on?
Was this
answer
helpful?
Yes
No
+3
Sunday, May 22nd, 2011 AT 9:36 PM
Tiny
JORDANGANG4
  • MEMBER
  • 4 POSTS
High beams work. No voltage where the low beam bulb plugs in at the headlamp.
Was this
answer
helpful?
Yes
No
+1
Sunday, May 22nd, 2011 AT 9:37 PM
Tiny
JORDANGANG4
  • MEMBER
  • 4 POSTS
I will check yellow wire at dimmer switch. I had engine on and headlight switch turned on. Raining right now, can't get out there just yet.
Was this
answer
helpful?
Yes
No
Sunday, May 22nd, 2011 AT 9:39 PM
Tiny
JDL
  • MECHANIC
  • 16,098 POSTS
If no voltage, the dimmer switch has nothing to do with it. Use a jumper wire, proper size, just for testing, from hi beam orange wire to lo beam orange wire. Does the low beam work?
Was this
answer
helpful?
Yes
No
-1
Monday, May 23rd, 2011 AT 3:38 PM

Please login or register to post a reply.