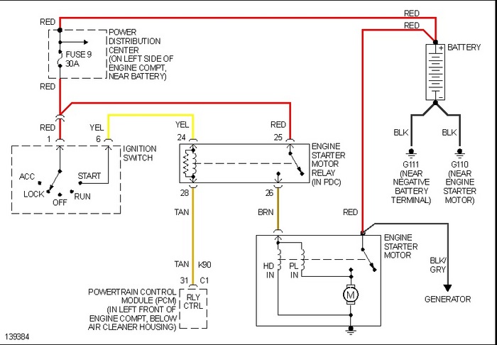
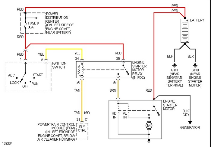
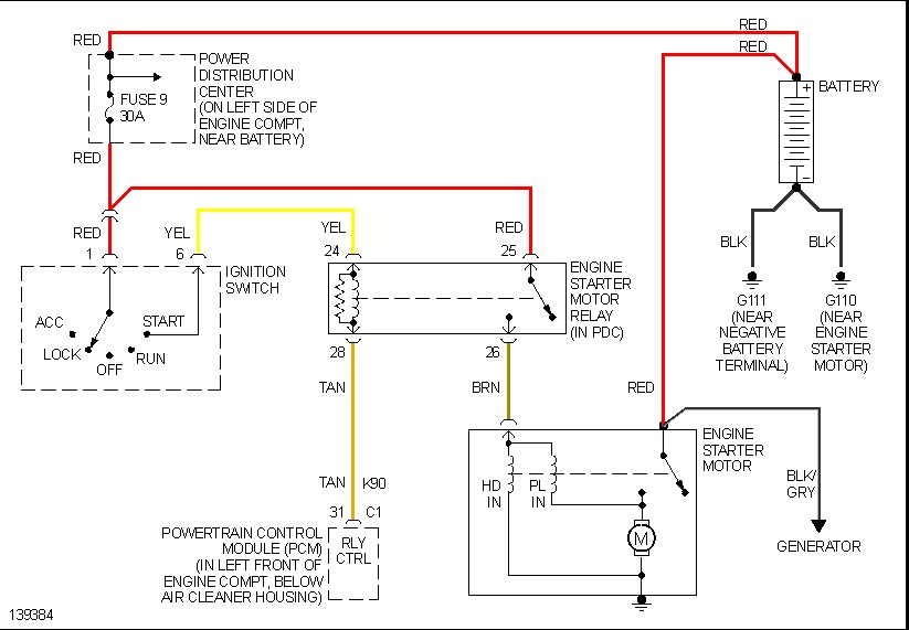
i changed the starter(rebuilt) only for it to only last for 4 starts. So put in another
rebuilt one. Worked good for short while than like original took 5 or more trys to start.
this lasted a month. Now someone suggested solenoid not getti
g enough power. So we tried while boosting and it was closer but still no go.
so is it poss bad wire and connections? If so would that be easy to change?
Thanks
Sunday, September 4th, 2011 AT 4:51 PM



