Saturday, July 2nd, 2011 AT 6:03 AM
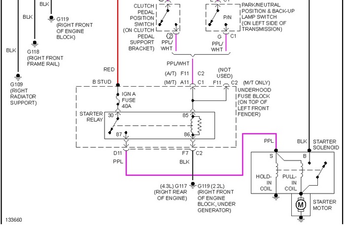
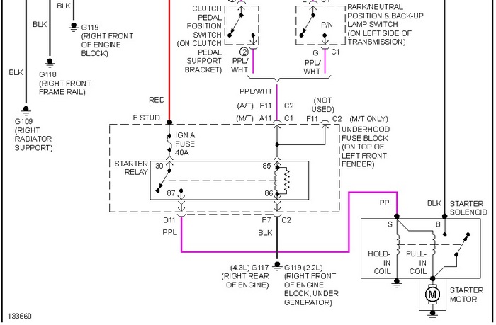
A 2001 Chevy S 10 2.2L with manual transmision has realy tested my skills. It has recently had a engine installed. The starter, ignition switch and coded key and cylinder have been replaced.I have checked the work and all seems ok. It cranks by key half the time but will not start, or will start and run but then stall, sometimes quickly or after a while, or runs fine and starts normaly time after time. When it does run and rpm is higher than say 2500 the lights flicker, speedometer jumps around then it will stall, this is while not driving.I have access to a snap on soulus scan tool and no codes present. While atempting to start with remote or by key, injector pulse, spark, rpm at crank speed fuel relay all show normal. Today with a good atitude I started at it again and. It started right up then stalled, Fuel presure was gone and it would not crank or start with remote for the rest of the day. Could this be the body control module or ecm and if so how can I tell? I have also cleaned and checked chassis and engine ground straps all throughout this thing. The security lt comes on with key on and shuts off after a few moments. I have checked all the basics and well beyond, never seen any thing like it. I dont have a way to donate at this time, but would be happy to do so next week when I can. So intermintent no crank no start with all systems normal. Anybody? Thanx CJ



