Will not turn off when I take the key out

Tiny
LEELEESOLOVELY
  • MEMBER
  • 2000 NISSAN MAXIMA
  • 18,300 MILES
When I cut off the car the mileage stays on I can roll down my window the service engine lite is on and slapping it sounds like the car is still turning and the radio still on
Sunday, February 26th, 2012 AT 2:30 PM

1 Reply

Tiny
KASEKENNY
  • MECHANIC
  • 18,907 POSTS
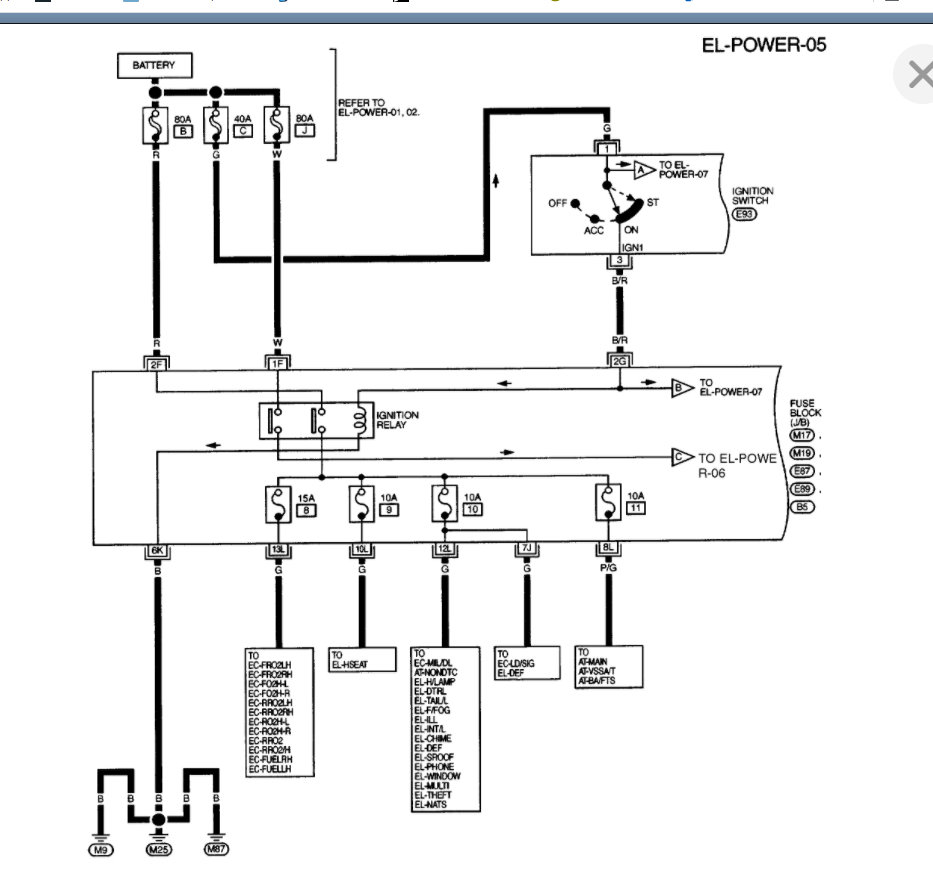
We need to start with checking the ignition switch and see if you still have voltage coming out of the switch when you remove the key.

This will confirm the switch is the issue.

Here is a guide that will help with this:

https://www.2carpros.com/articles/how-to-check-wiring

I am attaching the wiring diagram below as well. Please run through this info and let us know what you find.

If the switch is not the issue, then we are going to have to scan for codes and find out what is there.

https://www.2carpros.com/articles/checking-a-service-engine-soon-or-check-engine-light-on-or-flashing

Once we know all this info, we will know what direction to go. Thanks
Was this
answer
helpful?
Yes
No
Monday, February 14th, 2022 AT 3:10 PM

Please login or register to post a reply.