Monday, December 9th, 2013 AT 6:38 AM
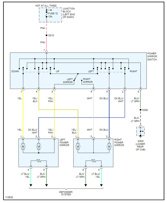
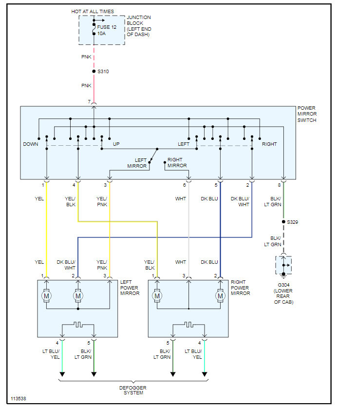
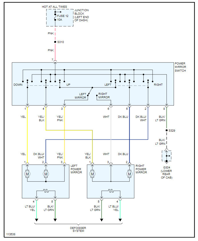
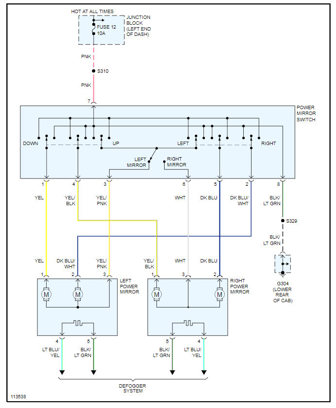
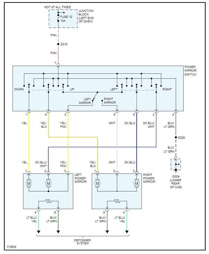
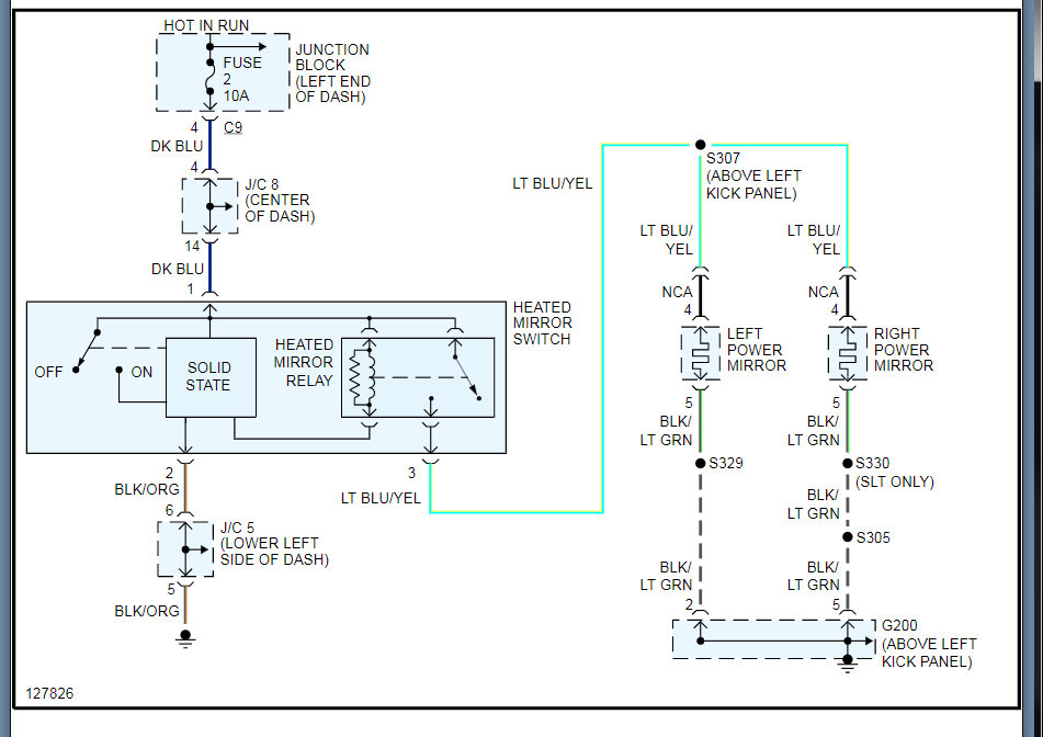
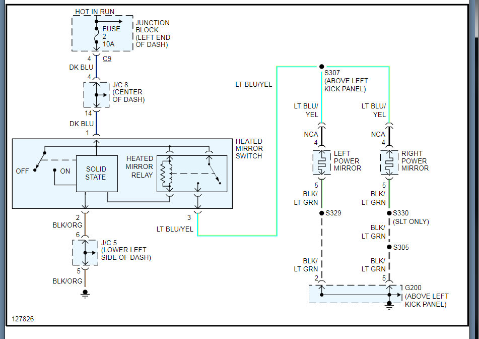
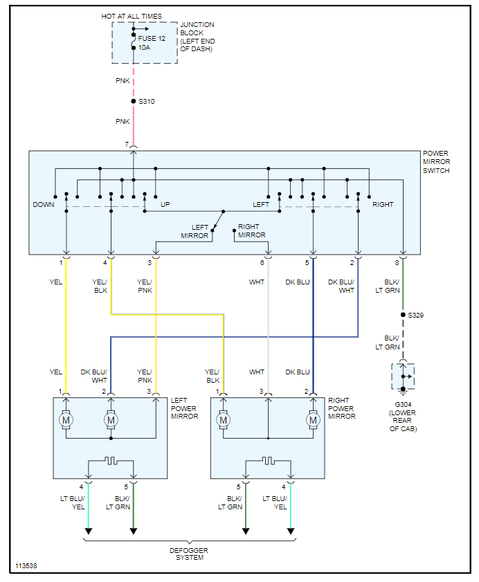
I have heated power mirrors on my Ram 1500 and they both stopped working at the same time. Could not find a fuse anywhere for the power mirrors, checked continuity in the switch and that tested out fine. Could not find any breaks or shorts in the wires either. Is there a fuse hidden somewhere for the mirrors and if not what do you think my problem could be?


