Sunday, February 27th, 2011 AT 10:03 PM
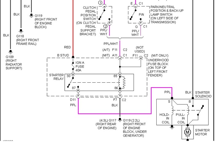
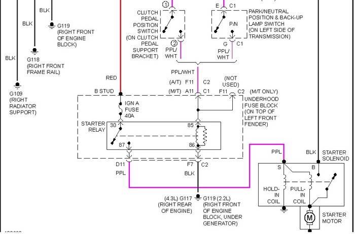
2000 S10. Replaced ignition and neutral safety switch but occasionally won't start without running the shifter back and forth through the gears with the key turned over.


