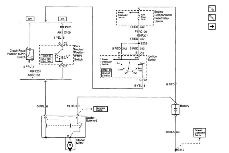
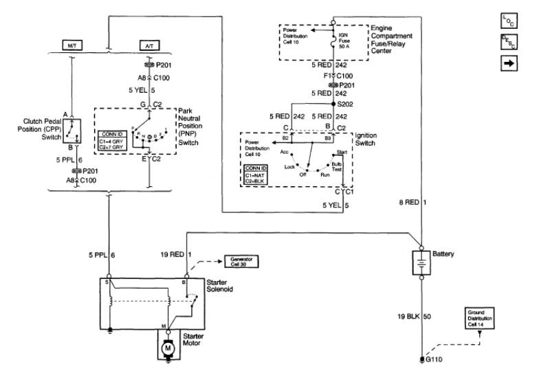
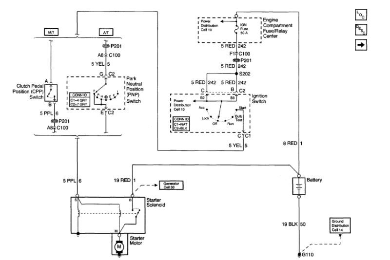
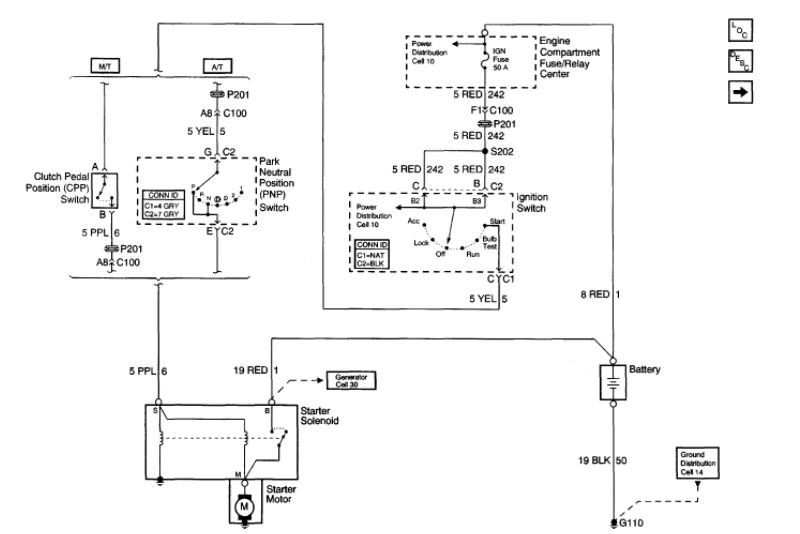
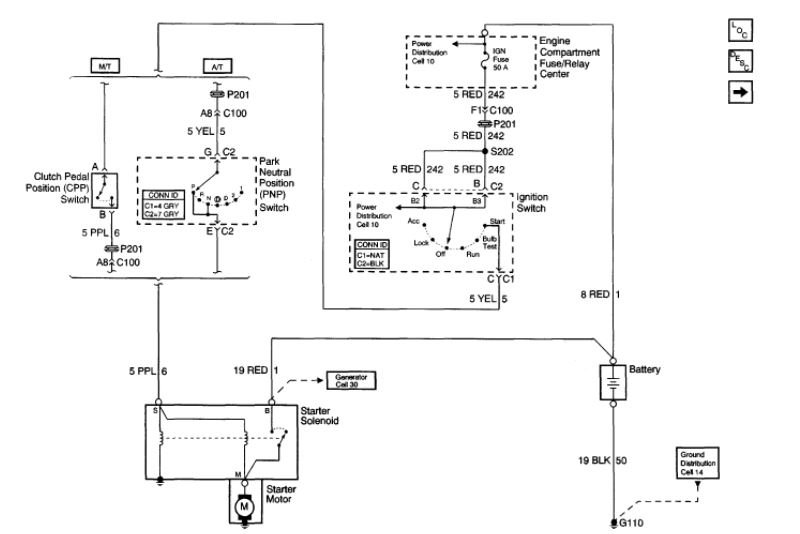
Once I do get the car started, I usually do not even have the problem for the rest of the day and that is the weird part. I took the car to a mechanic to get the ignition lock cylinder replaced and he did mention something about the anti-theft system light coming on but I never noticed it being on.
I am at a total loss on what to do. I spent so much money into this car and it just keeps on giving me the same problems.
Monday, April 30th, 2018 AT 7:44 AM



