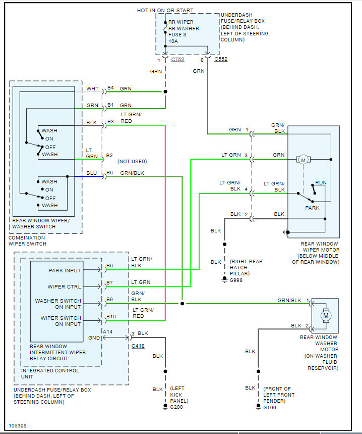
Sunday, September 1st, 2024 AT 8:42 AM
No dome/map light, rear wiper, key chime or key illumination, everything as far as I know. Checked the rear wiper fuse and under hood dome light fuse. Rear wiper and washer on same fuse and the rear washer work. Any ideas?






