Saturday, June 4th, 2022 AT 2:18 PM
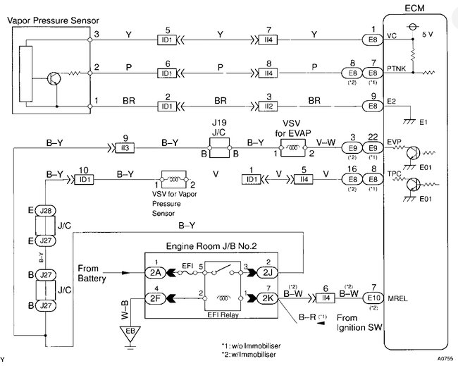
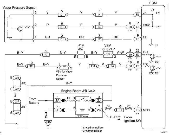
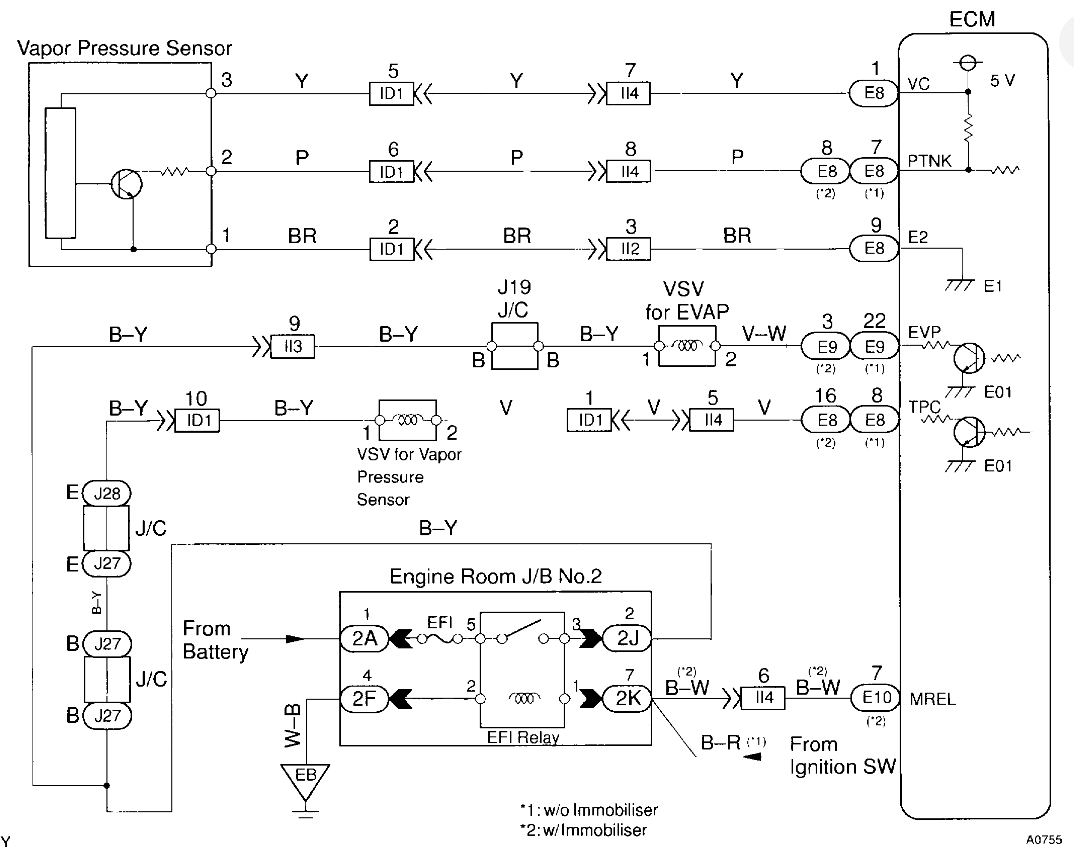
The check engine light is on. Tested it and it shows P0441 as the code. But it's very weird. The engine light will be on for a day then shuts off for days or weeks. Then on again. I am so confused as to what to do.



















