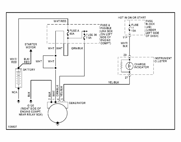
Saturday, October 15th, 2011 AT 4:44 AM
Had alternator checked and I even replaced it but no help. I even changed batteries. Could I have a loose ground if so where might I check? Thanks for any information.

