Starting engine

Tiny
DERELECTRIC
  • MEMBER
  • 1998 MITSUBISHI GALANT
  • 4 CYL
  • FWD
  • AUTOMATIC
  • 98,000 MILES
Hello, I have a 1998 Mitshbushi galant. It had a factory alarm on it that I disabbled 3 years ago. It has a Bulldog remote starter that I installed 3 years ago. Have had no problems until last month. The car will once in awhile not start either using the key or remote start. When it doesn't start it seems to not start 3 or 4 times in a row. I have installed a new starter and soilnoid. New Positive and Neg battery cables. The battery is 4 mo old. Have done a 3 load test on the battery. All were fine. I hav 12.5 volts on the battery post when cranking the engine. I have 10 volts leaving my ignition switch when the car starts and doesn't start. I have 10 volts at the starter coil when it starts. I only have 7 volts at the coil of the starter when it doesn't start. Was thinking there might be a relay, but can't find one in a electrical schematic. Thinking about running a new wire from the switch to to starter solinoid.

Any help appreciated.
Don
Tuesday, June 28th, 2011 AT 5:01 PM

6 Replies

Tiny
JDL
  • MECHANIC
  • 16,098 POSTS
If you take a reading across battery posts, everything off, and it shows 12.5 volts then you take same reading with key in the crank position and it still shows 12.5 volts, that isn't right. I didn't see EX model, looked at ES. Automatic doesn't show starter relay, manual tranny does. Yes, do a voltage drop test, if you are losing three volts from one end of same wire to the other end, replace wire.
Was this
answer
helpful?
Yes
No
Tuesday, June 28th, 2011 AT 5:27 PM
Tiny
JDL
  • MECHANIC
  • 16,098 POSTS
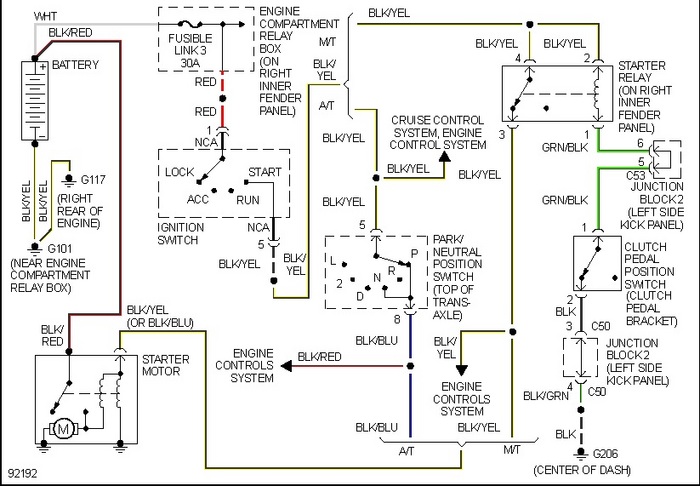
The first diagram is w/o antitheft.

Note diagram for ignition switch, the far right wiring color should be for starter.
Was this
answer
helpful?
Yes
No
Tuesday, June 28th, 2011 AT 5:33 PM
Tiny
DERELECTRIC
  • MEMBER
  • 3 POSTS
JDL
Sorry I wasn't clear on the voltage at the battery. I beleive all this is fine. I have 12.5v on the post with nothing turned on. I have 11v, while cranking and 14.4 once the engine is running. I will plan on running a new wire from the switch to the coil. This will eliminate a couple connection points. If I can't get to it tomorrow it may be over a week before I can get to it. Once I do I will let you know. I appreciate your help.
Was this
answer
helpful?
Yes
No
Wednesday, June 29th, 2011 AT 1:54 AM
Tiny
JDL
  • MECHANIC
  • 16,098 POSTS
At the battery, that sounds ok. Let us know.
Was this
answer
helpful?
Yes
No
Wednesday, June 29th, 2011 AT 2:33 AM
Tiny
DERELECTRIC
  • MEMBER
  • 3 POSTS
I think I resolved my problem. I pulled the fuse to the Factory Alarm system I uhooked 3 years ago and wired around it. I have had no problem for 3 weeks. Apperantly I had not unhooked all of it. The circuit that tied to the ignition switch was still connected. The Alarm system has a lockout for the starter. I beleive the relay in the Alarm must not be making all the time giving me the low voltage at times.

Thanks for your help!
Was this
answer
helpful?
Yes
No
Thursday, August 18th, 2011 AT 12:11 PM
Tiny
JDL
  • MECHANIC
  • 16,098 POSTS
Glad you got it figured out. Good luck
Was this
answer
helpful?
Yes
No
Thursday, August 18th, 2011 AT 3:58 PM

Please login or register to post a reply.