Friday, January 21st, 2011 AT 4:17 PM
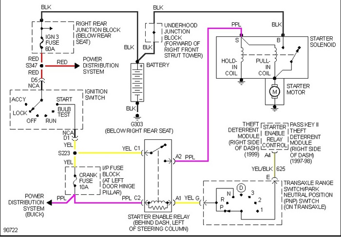
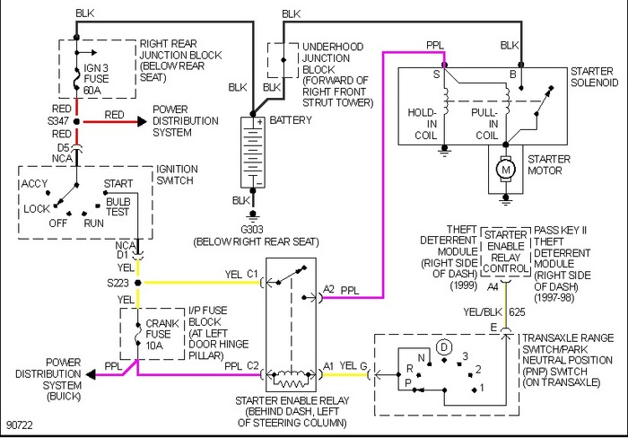
I have a 1998 Riviera and when I turn the key all the systems turn on but the car wont try to start. I have to keep turning the key at leat 20 times to get the car to start. Is this an ignition switch problem?


