Rear drivers side window is stuck open

Tiny
STEINK01
  • MEMBER
  • 1998 BMW 740
  • 2WD
  • AUTOMATIC
  • 145,000 MILES
Rear drivers side window is stuck open. Help?
Sunday, November 21st, 2010 AT 3:35 PM

1 Reply

Tiny
SQM
  • MECHANIC
  • 6,383 POSTS
Hello,

It sounds like you could have a faulty window regulator.
It can also be an issue with the wiring of the switch.
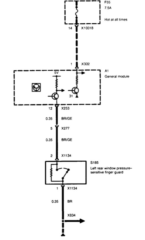
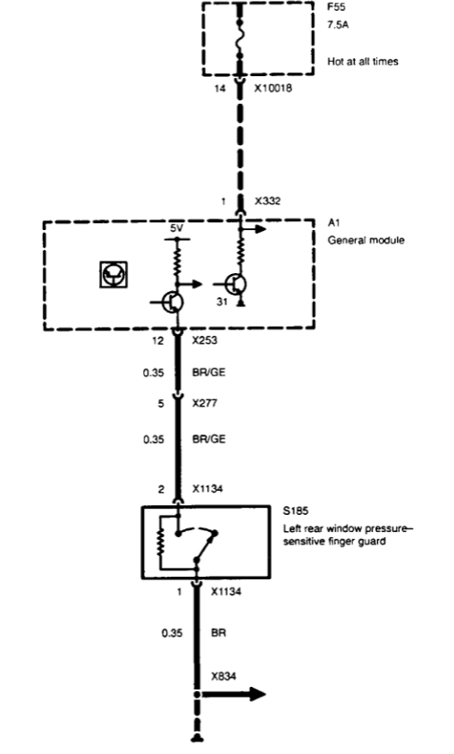
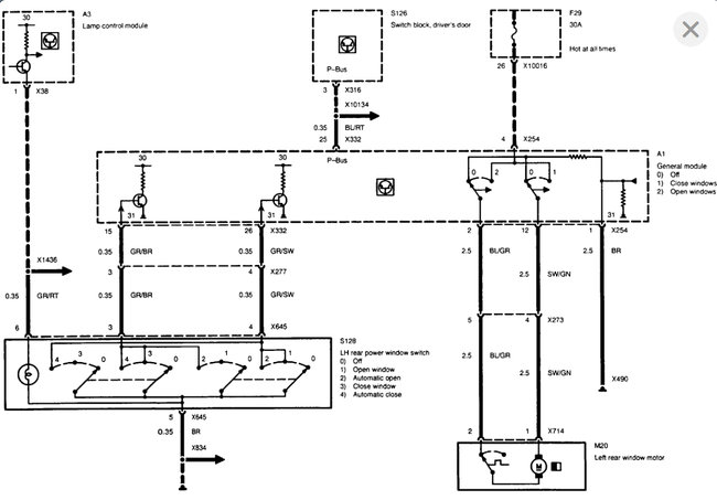
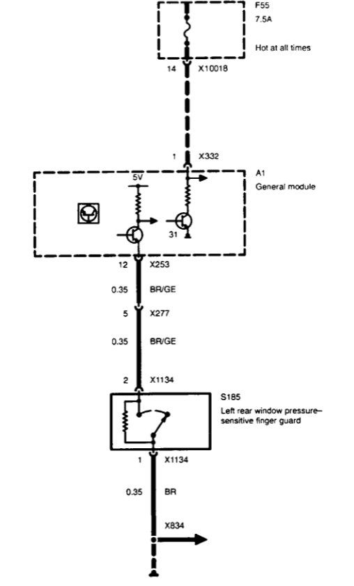
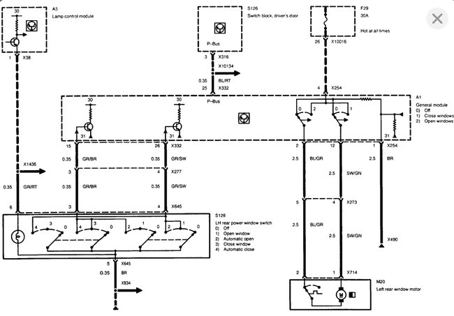
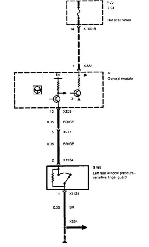
I have attached the wiring diagram for the rear window motor.
You need to make sure that the window motor is getting power, if it is not getting power then you will have to trace the wires to find the issue.

https://www.2carpros.com/articles/how-to-check-wiring

If the motor is getting power but not operating then you have a faulty motor.
On these vehicles the window motor typically is a part of the window regulator.

In order to access the window motor/regulator you will have to remove the inner door panel.

https://www.2carpros.com/articles/how-to-check-and-replace-a-electric-power-window-motor

Please let me know of any questions.

Thank you.
Was this
answer
helpful?
Yes
No
Tuesday, August 17th, 2021 AT 1:45 PM

Please login or register to post a reply.