Headlight problem

Tiny
ALEX5377
  • MEMBER
  • 1997 CHEVROLET CAVALIER
Started with the green daytime running light dash light flashing at me when I started my car moved on to the DRL light not coming on at all along with having no daytime running lights Soon after the blue highbeam dash light started flashing at me and soon after that it just stayed on. When I click my high beams to the on position the headlights go out. So basically I only have low beams and need to get it inspected like 2 months ago. Replaced the relay in the fuse block and the switch in the stearing colum. Looked at the witeing harness under the battery pan but no corosion there so I dont want to rip it apart for nothing. Also was told there may be a resistor under the passerngers wheel well but only found this big box thing have no idea what it is.

Any ideas would be great

Thanks

Wednesday, January 12th, 2011 AT 1:21 AM

1 Reply

Tiny
HMAC300
  • MECHANIC
  • 48,601 POSTS
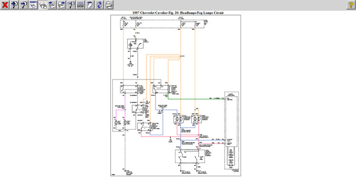
I'm sending a schematic of your headlights circuit along. You don't have a resistor but you do have a microprocessor in the ip which could be going bad, but you need to check everything else first. Make sure your fuses are good. As well as relays. The drl relay is in the front impact bar.
Was this
answer
helpful?
Yes
No
+2
Thursday, February 3rd, 2011 AT 5:58 PM

Please login or register to post a reply.