Monday, March 5th, 2012 AT 3:15 PM
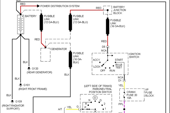
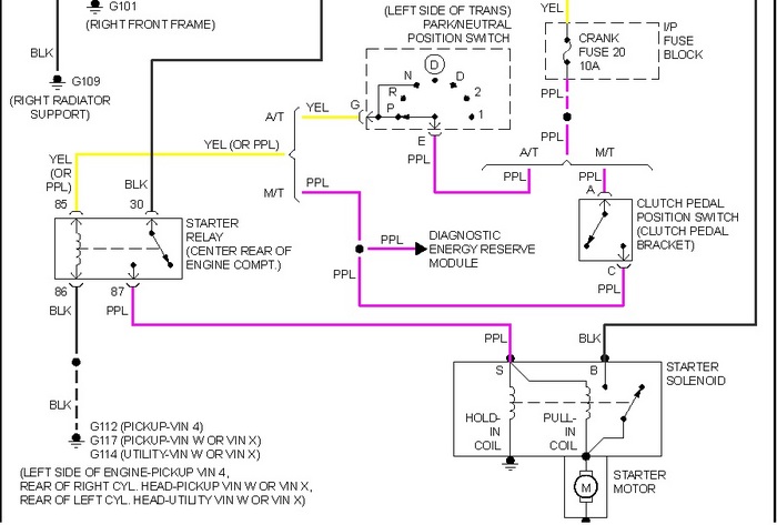
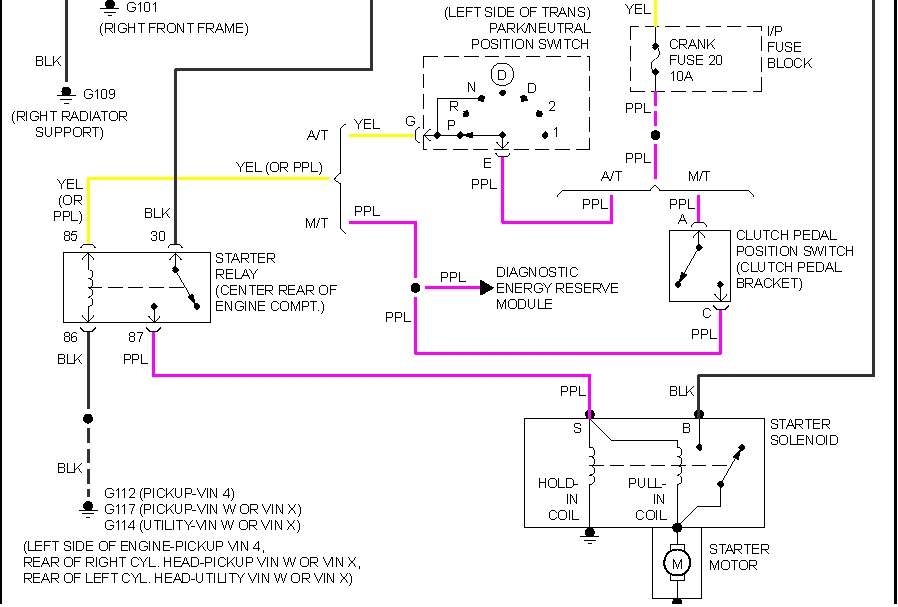
My boyfriend was driving his 96 chevy s10 and he noticed the radio light kept flashing brighter. He had his brights on and turned them off and back on again and the truck completely died. Everything shut off while he was driving it. He was able to pull off to the side of the road and the minute he put it in neutral everything popped back onand he was able to start it and keep going. When he went to turn into his driveway it sounded like it was about to die and he got to his spot and it died and then wouldnt turn over like the battery had died. What could this be? Could it just be a loose ground wire? Just had started replaced.





