Where is the starter relay located?

Tiny
JUSTJOHN
  • MEMBER
  • 1996 CHEVROLET LUMINA
  • 100,000 MILES
It will not turn over. Good starter, no broken wires. All lights, radio and power works. Had the starter tested. All good.
Saturday, November 19th, 2011 AT 10:10 PM

5 Replies

Tiny
KEN L
  • MASTER CERTIFIED MECHANIC
  • 55,404 POSTS
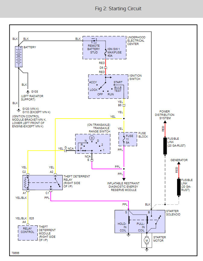
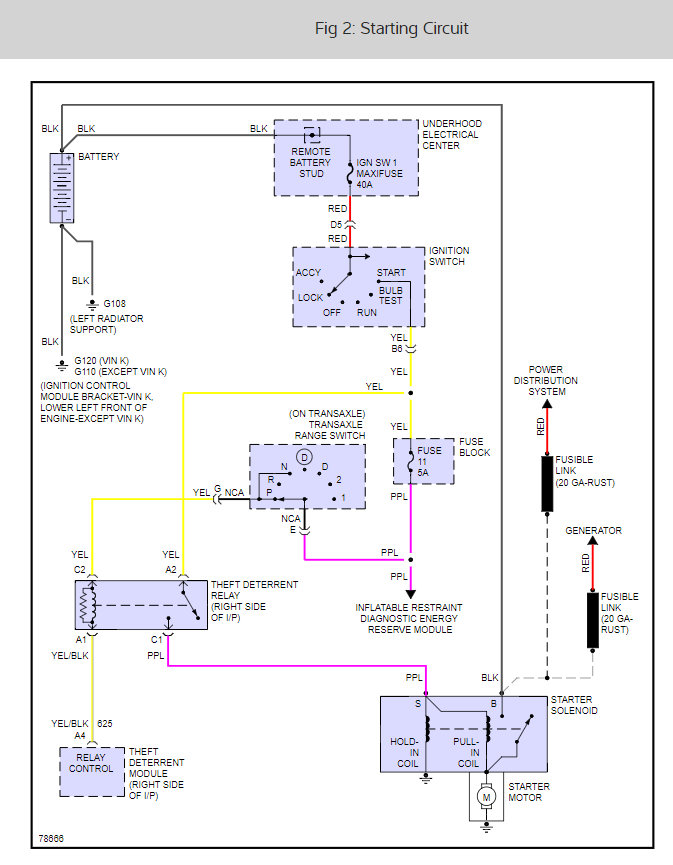
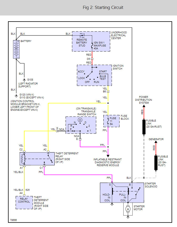
The starter relay is the theft deterrent relay that can stop the starter from working. Here is a wiring diagram and a guide so you can do some testing and get the problem fixed.

Theft Deterrent Relay - Under right side of dash.

Check the system fuses and the relay here are two guides that will help

https://www.2carpros.com/articles/how-to-check-a-car-fuse

and

https://www.2carpros.com/articles/starter-not-working-repair

Please let us know what you find.
Was this
answer
helpful?
Yes
No
+3
Tuesday, September 19th, 2017 AT 12:48 PM
Tiny
JDL
  • MECHANIC
  • 16,098 POSTS
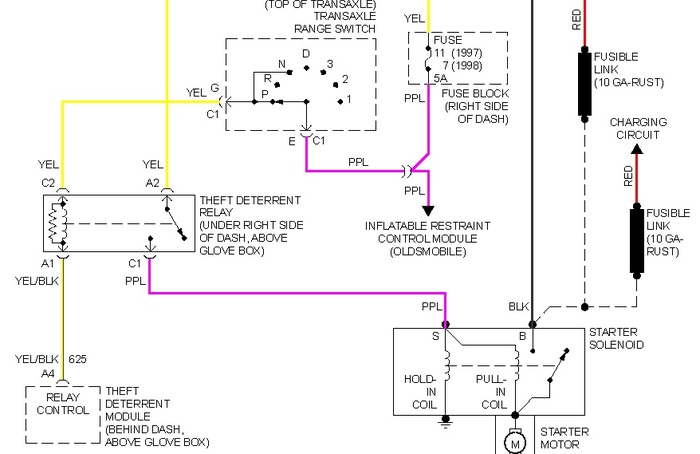
My info shows theft relay. Voltage from the theft relay goes to starter solenoid s terminal.
Was this
answer
helpful?
Yes
No
+5
Tuesday, September 19th, 2017 AT 12:48 PM (Merged)
Tiny
JDL
  • MECHANIC
  • 16,098 POSTS
Sorry about that, it says the theft relay is above glove-box.
Was this
answer
helpful?
Yes
No
+9
Tuesday, September 19th, 2017 AT 12:48 PM (Merged)
Tiny
TIM1960
  • MEMBER
  • 4 POSTS
I just took one off for friend take glove box off on left side is like a 3 inch vent hose pull it off you will see relay on fire wall little hard to get unplugged but one you get it out o Riley's has one for 17.99 good luck
Was this
answer
helpful?
Yes
No
+2
Tuesday, September 19th, 2017 AT 12:48 PM (Merged)
Tiny
NORMKAPU
  • MEMBER
  • 1 POST
Thanks for this post. I have to get a new relay worked like a charm!
Was this
answer
helpful?
Yes
No
+1
Friday, February 8th, 2019 AT 6:17 PM

Please login or register to post a reply.