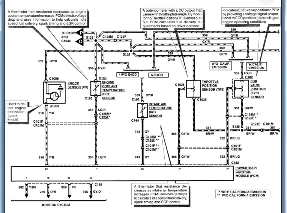
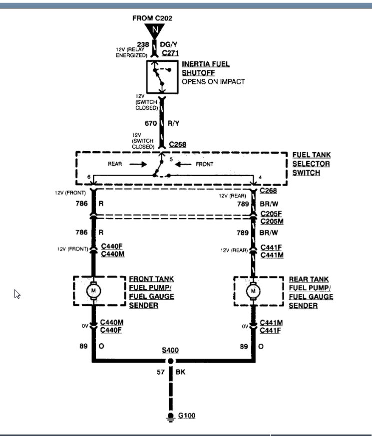
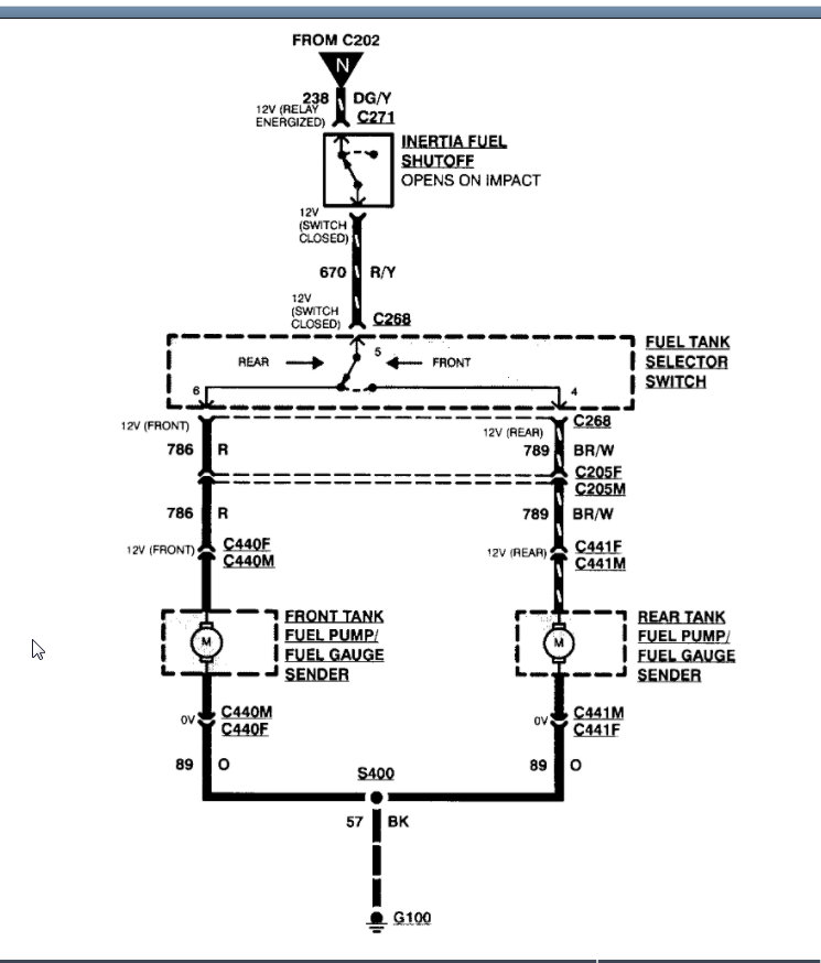
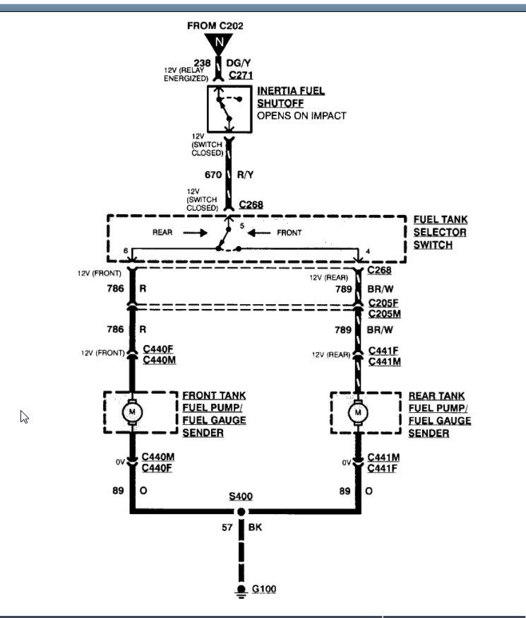
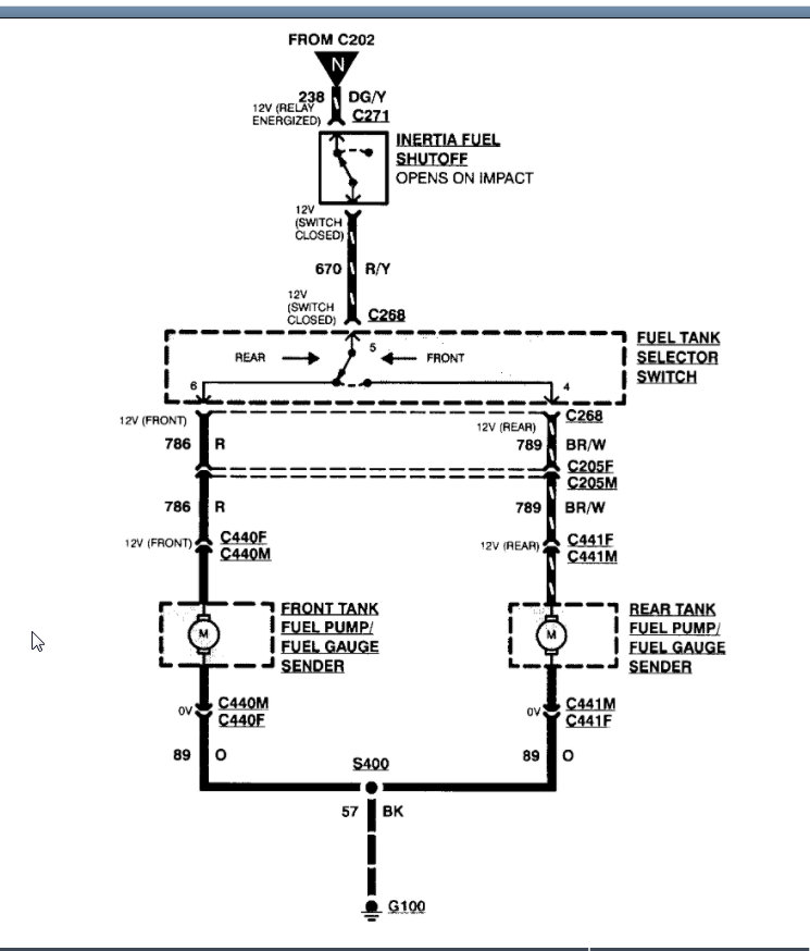
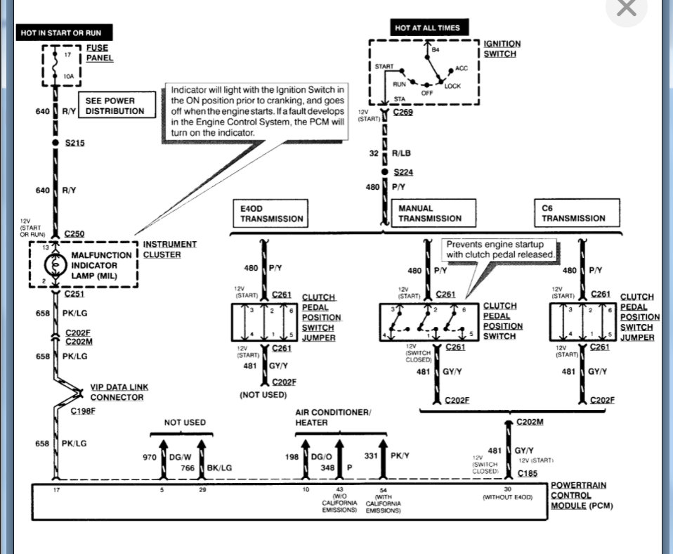
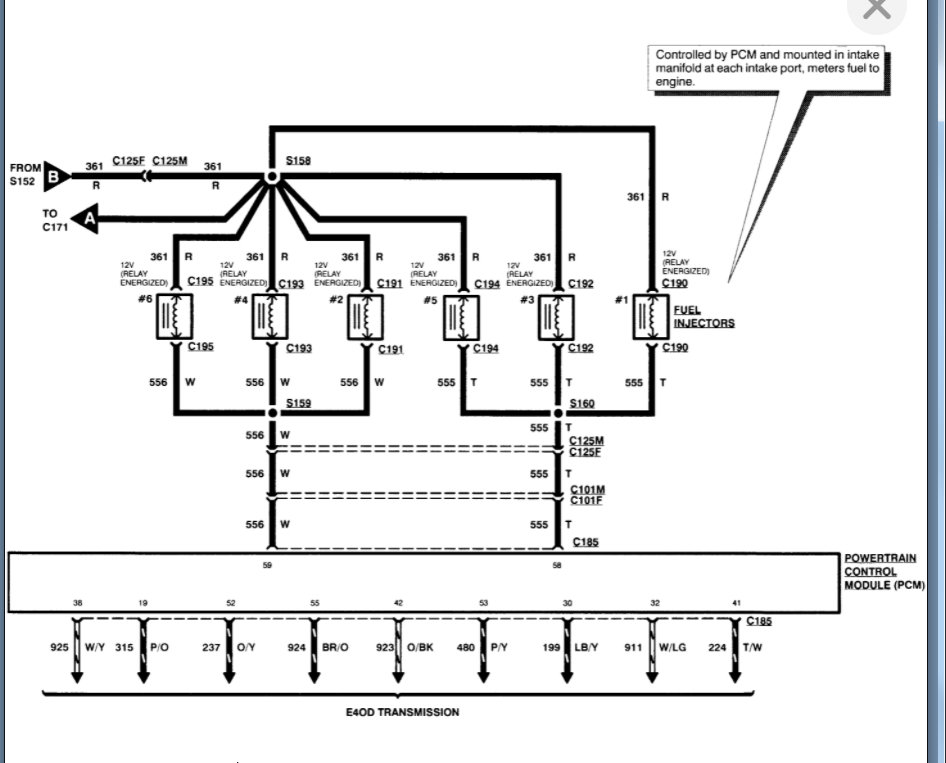
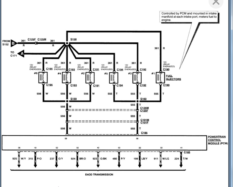
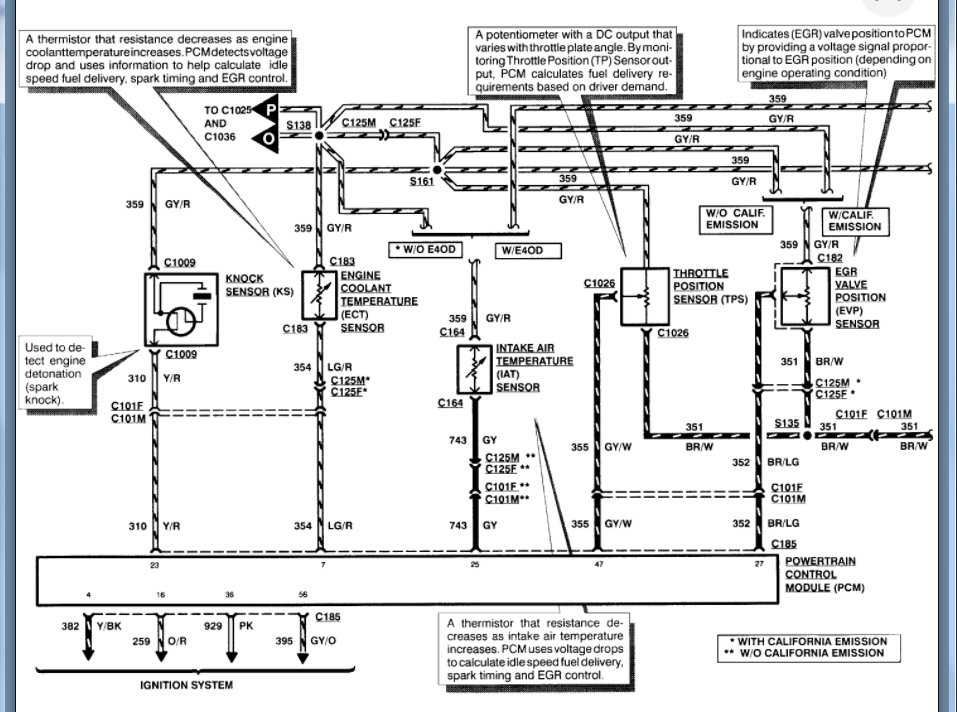
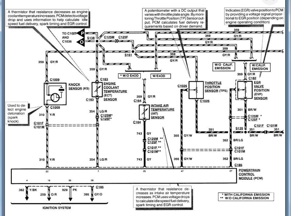
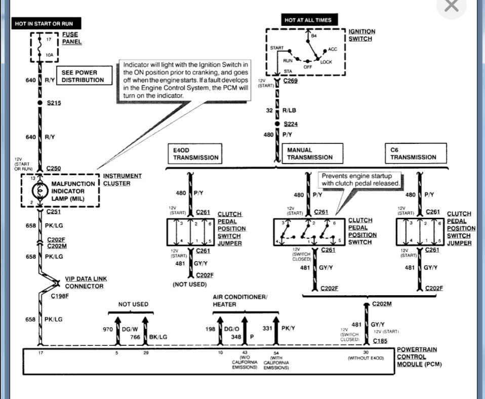
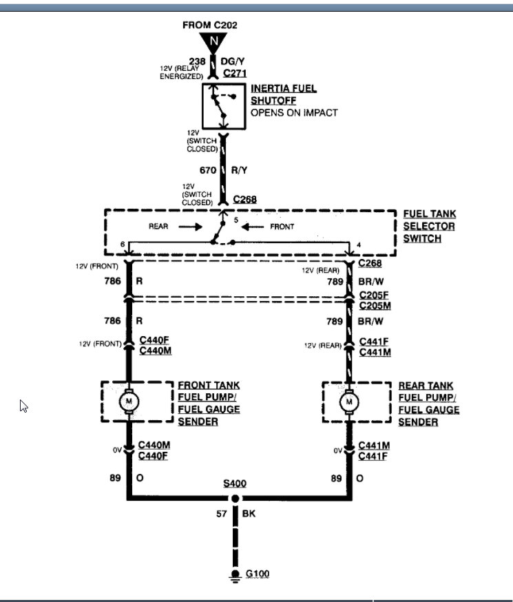
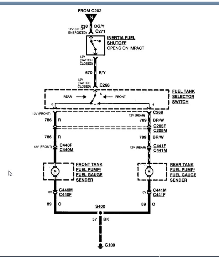
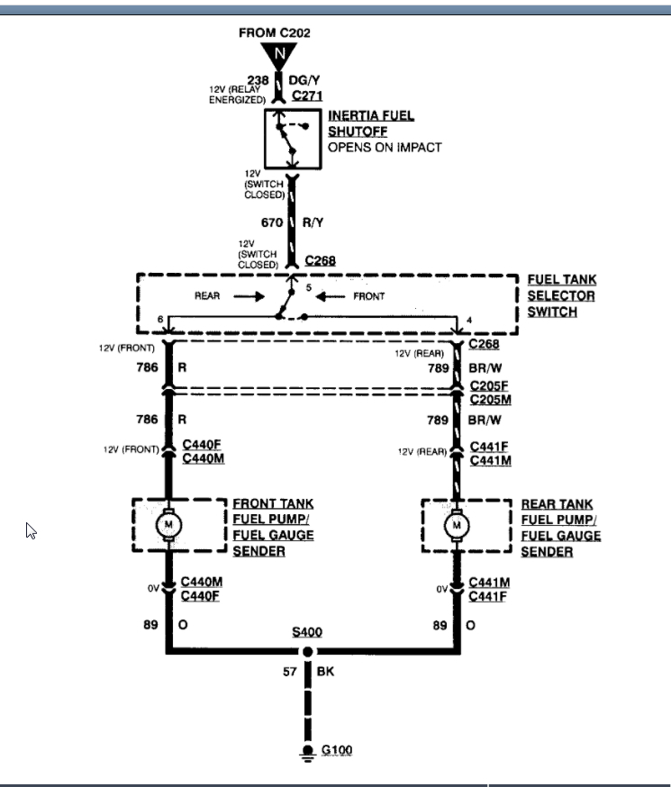
I need the schematic diagram from the inertia switch the selector switch and the fuel pump

Tiny
JACIEL123
  • MEMBER
  • 1995 FORD F-150
  • 4.9L
  • V6
  • 2WD
  • MANUAL
  • 160,000 MILES
I need the schematic diagram from the inertia switch the selector switch and the fuel pump
Friday, May 28th, 2021 AT 7:04 AM

1 Reply

Tiny
KASEKENNY
  • MECHANIC
  • 18,907 POSTS
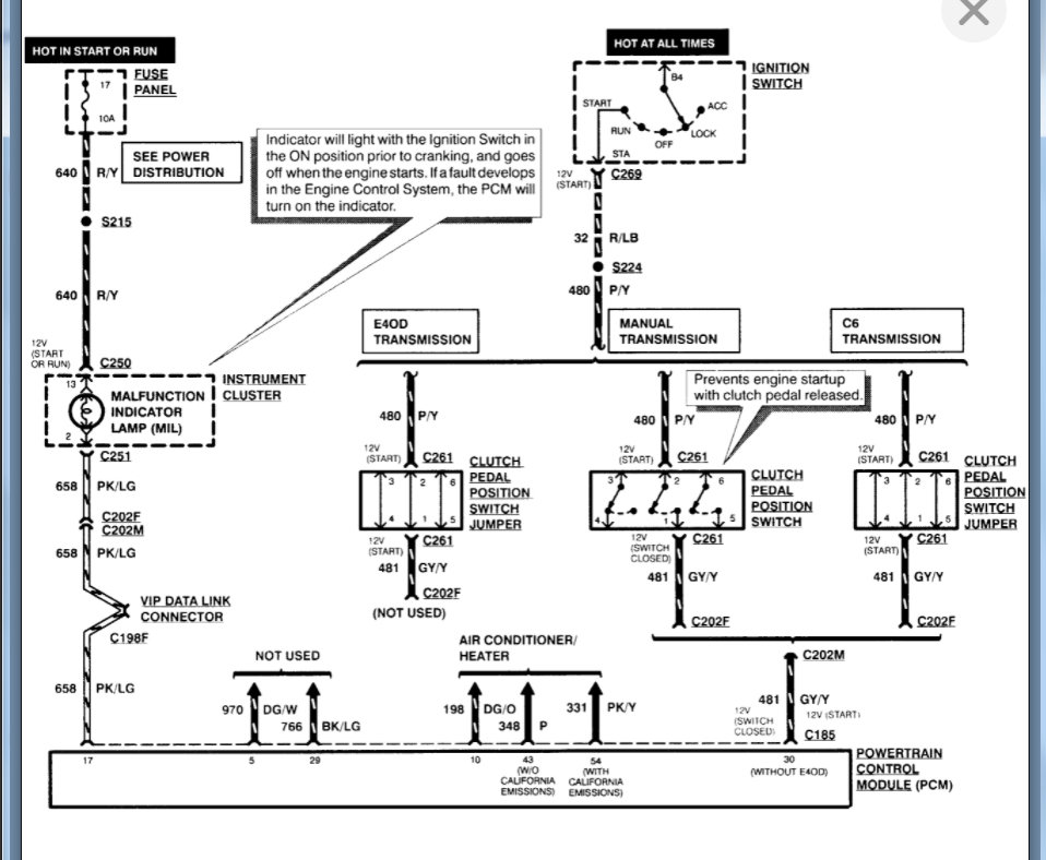
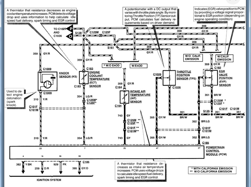
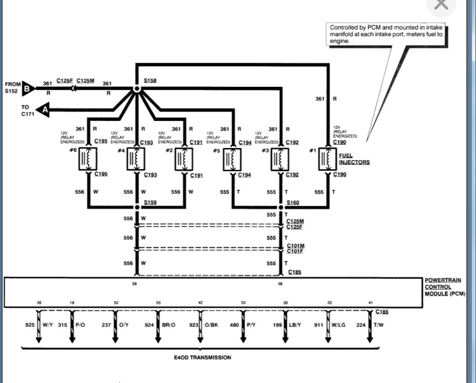
I am attaching these diagrams below. I also attached the fuel system diagrams as I am not sure what other info you may need. Please let us know if you need other info and we can get that as well. Thanks
Was this
answer
helpful?
Yes
No
Saturday, May 29th, 2021 AT 6:03 PM

Please login or register to post a reply.