Friday, March 21st, 2014 AT 8:21 PM
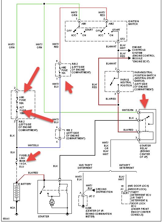
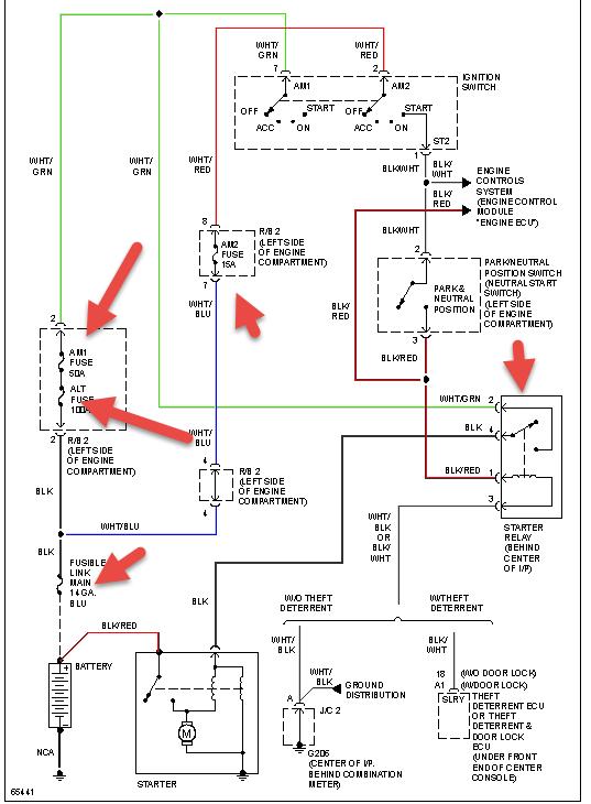
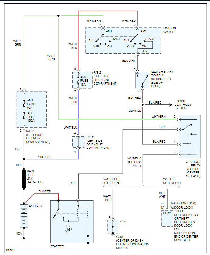
Car will not start in cold mornings. Later in the day when warm it will start. Replaced battery last year. Replaced starter yesterday. Have had this issue for over a year. Lights on the dash go on, but no click or start. Buzzer sounds too.





