Tuesday, March 17th, 2020 AT 9:48 AM
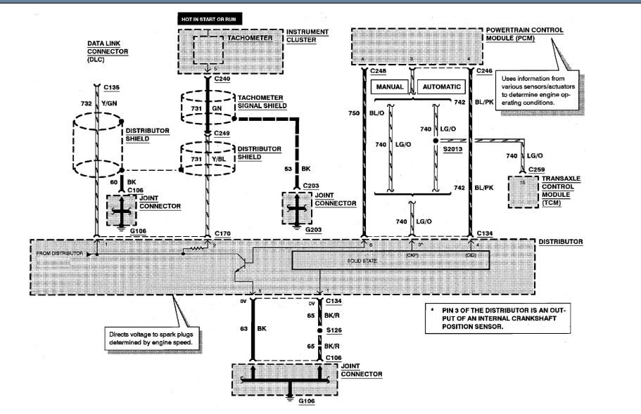
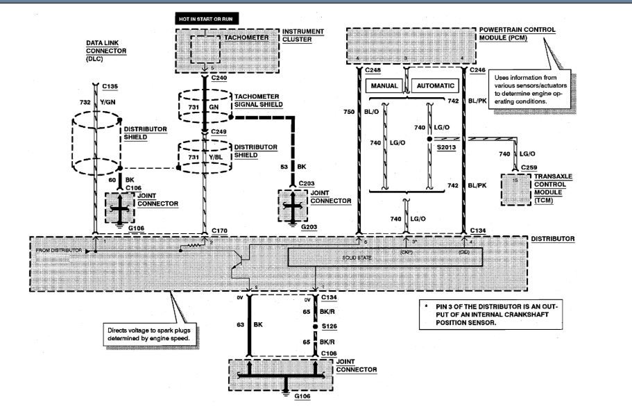
I have the car listed above (GT model) that has just recently started stalling after driving or idling for a while. I've already changed the plugs and replaced the fuel pump with no change in behavior. From a cold start the engine starts and runs fine. Once you drive it for a bit (like a minute or so) or just leave it idling for a couple of minutes the car will stall. The first time is stalls you can start it right back up and keep going. As the car warms up more it becomes increasingly more difficult to actually drive without stalling. It always will start up though.






