Wiring diagram automatic starter to ignition

Tiny
SUNNYSUE999
  • MEMBER
  • 1994 FORD ESCORT
  • 127,000 MILES
Open circuit in wiring from starter to ignition or? Caused cooling fan and starter to stop working ---how do I hot wire the vehicle? My cousin
put in bypass etc. Wire and got it working--grandson took it apart and can't remember how to put it back together---starter does work--
Thursday, February 2nd, 2012 AT 8:09 AM

1 Reply

Tiny
RASMATAZ
  • MECHANIC
  • 75,992 POSTS
Hello,

Here is a guide and wiring diagrams to help you test the wiring.

https://www.2carpros.com/articles/how-to-check-wiring

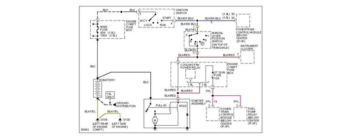
Check out the diagrams (Below). Please run this test and get back to us.

Cheers
Was this
answer
helpful?
Yes
No
+4
Thursday, February 2nd, 2012 AT 8:40 AM

Please login or register to post a reply.