Friday, September 2nd, 2011 AT 4:34 PM
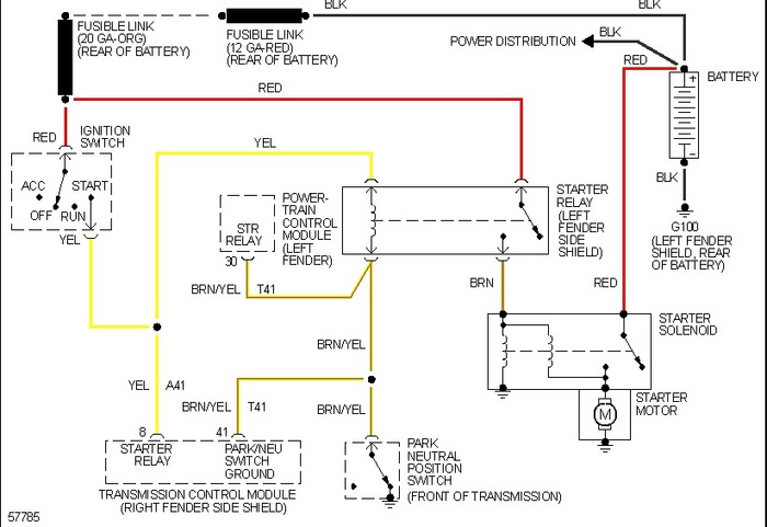
Changed starter, a few days latter it would not start again. Removed starter to have it checked and it was fine, put starter back on and it started again for 3 months. Then it happened again, removed starter and put it back on and it started for a month now having same problem. Don't know what do do?


