ignition switch replacement?

1993 MERCURY MARQUIS
110,000 MILES • V8 • 2WD • AUTOMATIC
Avatar
JLOVE35401
  • MEMBER
  • 1 POST
The car starts but wont turn off with the key.
Apr 9, 2011 at 3:10 AM
Repair Safety Notice: This information is for general instructional purposes only. Vehicle repair can be dangerous. Verify all information, follow manufacturer service procedures, use proper tools and safety equipment, and consult a qualified repair shop when needed.
Advertisement
Avatar
KASEKENNY
  • CAR REPAIR CONTRIBUTOR
  • 18,907 POSTS
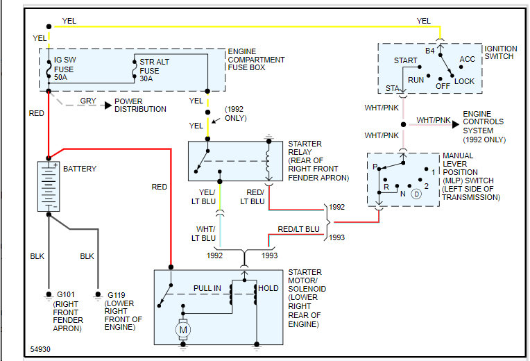
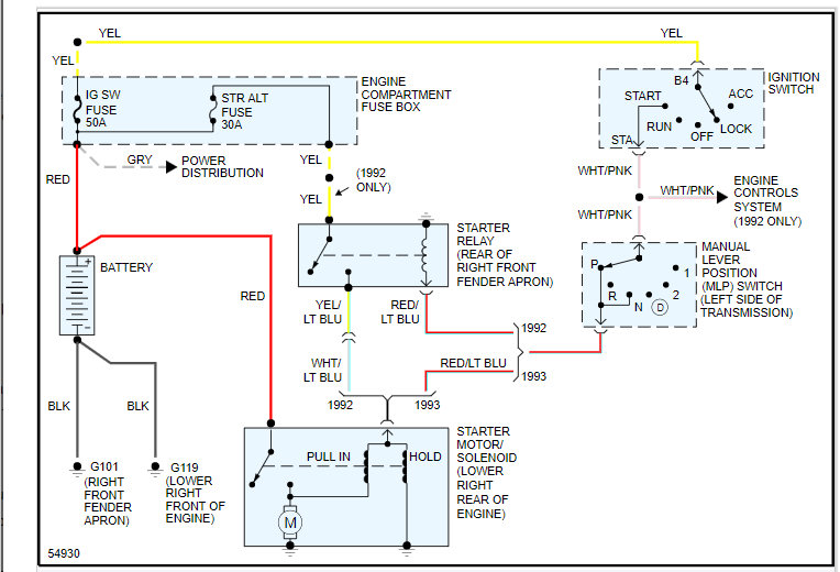
This is normally an ignition switch issue so I would suggest replacing it as it is not that difficult on these vehicles.

I will attach the info below but I would suggest just checking the voltage coming out of the switch to see if it is cutting the voltage off to the coil. This will confirm the switch is shorted.

https://www.2carpros.com/articles/how-to-check-wiring

Below you will find the info from the manual that will give the detail that you need to test and replace it.

Please let us know if you have other questions. Thanks
Jul 18, 2021 at 3:45 PM
Advertisement