Engine cranks but does not start, nothing coming out of TBI injectors

Tiny
STUBBSJ
  • MEMBER
  • 1989 CHEVROLET 1500
  • 5.7L
  • V8
  • 2WD
  • AUTOMATIC
  • 435,000 MILES
My truck listed above C1500 shut off after leaving a stop light. It turns over but will not start. There is gas in the tank, but I see nothing coming out of the injectors. It almost starts with starting fluid but does not fully start. Fuel pressure between the pump and the filter is 5 PSI which is what my Haynes/Chilton book say it should be.
Tuesday, November 16th, 2021 AT 7:45 AM

1 Reply

Tiny
AL514
  • MECHANIC
  • 5,596 POSTS
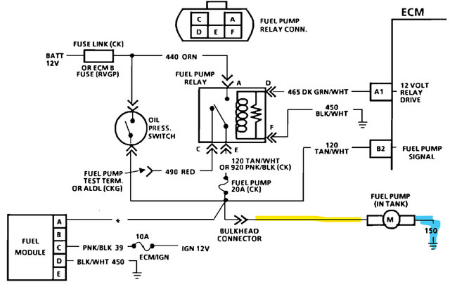
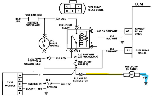
Hello, actually the fuel pressure on these is 9-13 PSI and with such a low spec on fuel pressure you can see why 5 PSI won't do it any good. Either your fuel filter is plugged up or the pump is failing, usually the pump will fail due to a restricted fuel filter. If you do a new pump, do a filter too, or the new pump will just fail as well. But make sure you have good power and ground at the pump, I will post diagrams of the fuel pump electrical circuits below in a minute. So, this is a somewhat older diagram due to the vehicles age, but it looks like the power feed to the pump is tan/white wire or pink/black. I'm assuming this model only has one gas tank on it.
When checking for power at the pump, I would use a 12-volt automotive test light because it will load the circuit, where as a multimeter will only give you, a voltage reading, I would check it with a multimeter after using a test light to make sure you're getting a full 12-volts at the pump.

https://www.2carpros.com/articles/how-to-replace-an-electric-fuel-pump

https://www.2carpros.com/articles/how-to-use-a-test-light-circuit-tester

https://www.2carpros.com/articles/how-to-check-wiring
Was this
answer
helpful?
Yes
No
Tuesday, November 16th, 2021 AT 8:24 AM

Please login or register to post a reply.