Tuesday, January 10th, 2012 AT 7:06 PM
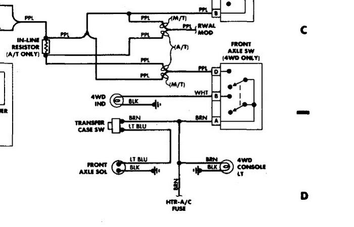
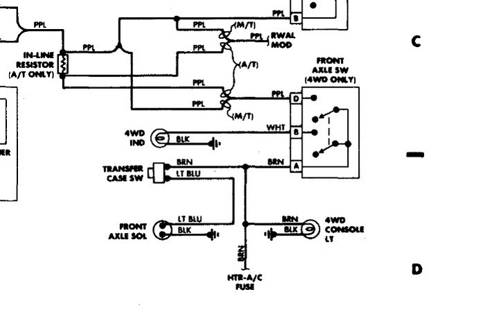
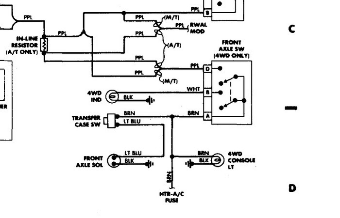
1988 GMC Truck 4WD: It runs perfect in 2WD. Do you know what the problem could be? Also do you think it could be a relay switch or breaker under the dash? Also do you know where the relay switch or breaker is located. AND could it possibly be the 4WD switch or relay. And If so could you please tell me were these relays, breakers and switches would be so I can check them out.



