Rear tailgate window does not go down

Tiny
CHARLIE360
  • MEMBER
  • 1986 CHEVROLET BLAZER
  • 5.7L
  • V8
  • 4WD
  • MANUAL
  • 147,000 MILES
Truck listed above is the Silverado model. Rear tailgate window won't go down, have replaced motor, cable and bypassed safety switch in drivers side tailgate latch. Currently works from front switch, up only, rear key switch works, up only. At times the rear tailgate motor, without cable in sounds to be working both ways but not always. Cleaned connecting union coming to tailgate, no help. Rear safety switch is no longer made. Chevrolet house said it's obsolete. Looked all over Internet, no luck. But don't know if that's the problem. Currently working window up and down with electric drill, so it does work just not electrically. Any help would be appreciated.
Thanks, Charlie
Monday, March 9th, 2015 AT 4:35 PM

4 Replies

Tiny
CADIEMAN
  • MECHANIC
  • 3,544 POSTS
Does the motor run in both directions when you remove it and hot wire it at the battery with jumper wires? Ground the motor case with one wire. Hook up the other one to the positive side of the battery with the other one. Then touch the other end to the motor terminals. The motor should run back and forth does it?
Was this
answer
helpful?
Yes
No
Monday, March 9th, 2015 AT 5:40 PM
Tiny
CHARLIE360
  • MEMBER
  • 2 POSTS
Hello, finally got back to this. Yes the motor works both way out of the truck. I bypassed the safety switch in the tailgate. Does it need a ground on the system? The motor is ground by contact right? Any help would be appreciated. Thanks, Charlie
Was this
answer
helpful?
Yes
No
Wednesday, May 20th, 2015 AT 4:34 PM
Tiny
CADIEMAN
  • MECHANIC
  • 3,544 POSTS
Yes, power stays on the two wires when you cycle the key and the motor provides the grounds to operate the motor.
Was this
answer
helpful?
Yes
No
Saturday, May 23rd, 2015 AT 8:49 PM
Tiny
ASEMASTER6371
  • MECHANIC
  • 52,796 POSTS
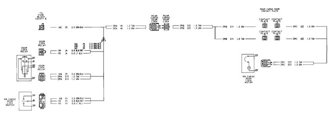
Good morning,

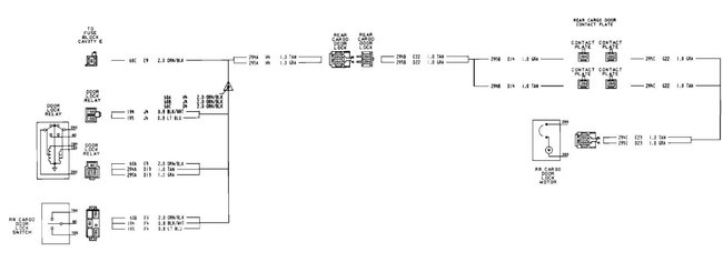
I attached a diagram for you to view for the tailgate.

You need to test for voltage to the motor when commanding both ways to verify the signals are good.

https://www.2carpros.com/articles/how-to-check-wiring

If you are missing a signal then backtrack and look for signals from the switch in both directions.

Roy
Was this
answer
helpful?
Yes
No
Monday, March 30th, 2020 AT 4:52 AM

Please login or register to post a reply.