Sunday, February 28th, 2021 AT 7:54 AM
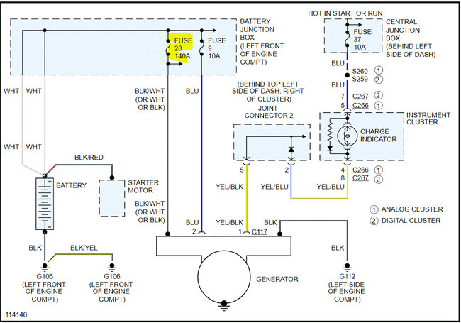
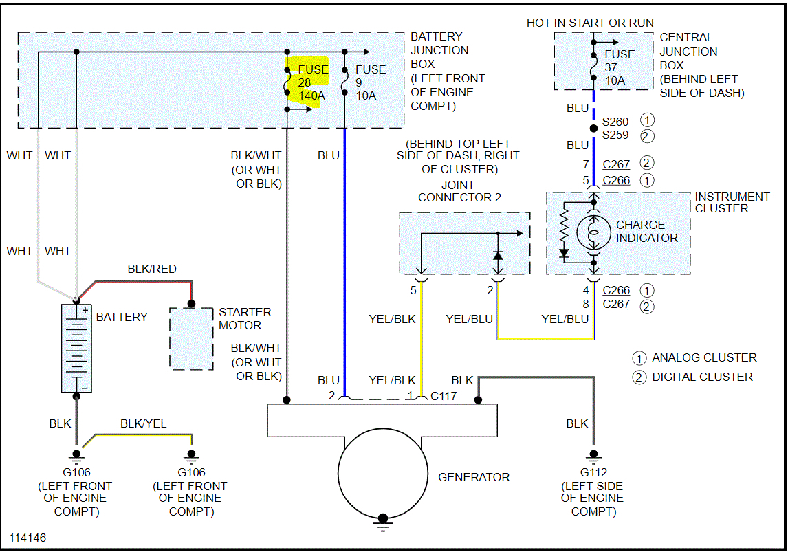
We had to replace the alternator belt and in the process of doing so we forgot to unhook the battery and the wrench arked a spark when undoing the power to the alternator. I got the belt replaced and got everything back together and now we have power to the headlights but that's it. No dome lights, dash lights and no power to the ignition, but we can hear a click noise come from the distributor area. All the guests are good and the relays are good. It has got me stumped.





