Wiring diagram for lock cylinder needed

Tiny
BRANDX
  • MEMBER
  • 1988 CHEVROLET 1500
  • 123,000 MILES
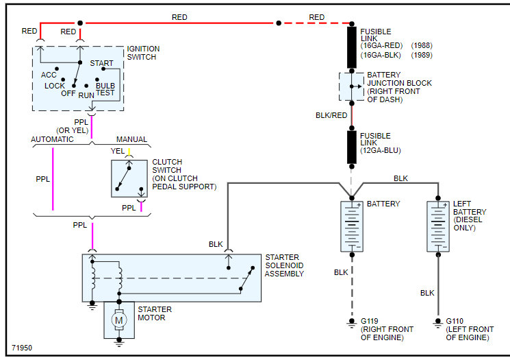
Changing the ignition switch and need to know the wiring diagram for lock cylinder.
Tuesday, October 13th, 2020 AT 1:53 PM

1 Reply

Tiny
DANNY L
  • MECHANIC
  • 5,648 POSTS
Hello, I'm Danny.

I've attached the wiring diagram you've requested below. Check out the diagrams (Below). Please let us know if you need anything else to get the problem fixed. Hope this helps and thanks for using 2CarPros.
Was this
answer
helpful?
Yes
No
Tuesday, October 13th, 2020 AT 2:29 PM

Please login or register to post a reply.