Friday, September 10th, 2021 AT 11:46 AM
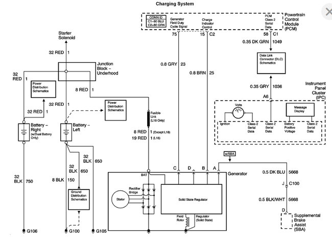
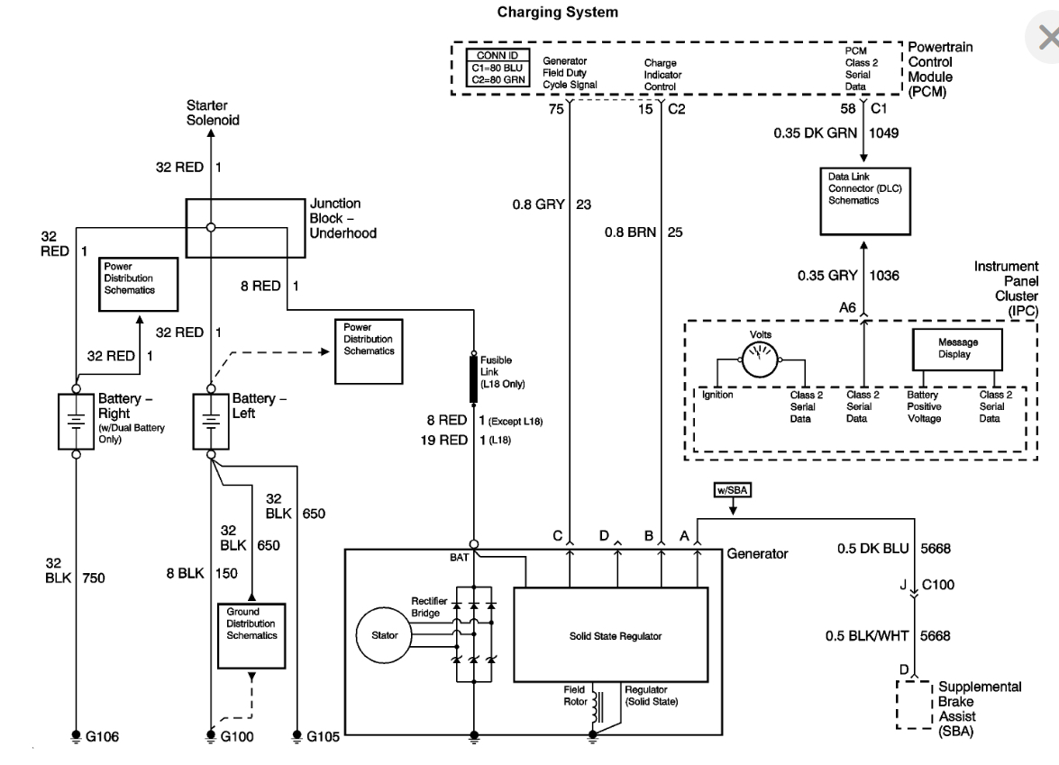
My husband and I have the vehicle listed above. He had taken the original alternator out of it and converted a different one to work on it while he fixed the one came with it. Now he is trying to put that one back on and has lost the plug and was hoping to find out where the 2 wires in the back lead go to so he could just wire it to that and bypass the plug.



