Wipers

Tiny
MIPHILLI4
  • MEMBER
  • 1997 PONTIAC GRAND PRIX
  • 6 CYL
  • 2WD
  • AUTOMATIC
  • 173,000 MILES
Turned on one was frozen in place heard a pop checked fuse good, but need to know where breaker is?
Thursday, January 11th, 2018 AT 10:05 PM

1 Reply

Tiny
PATENTED_REPAIR_PRO
  • MECHANIC
  • 1,853 POSTS
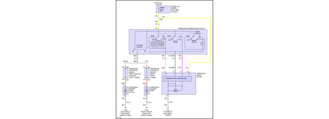
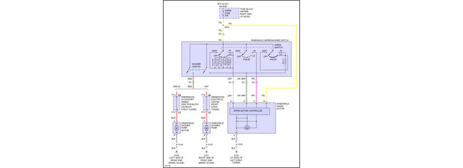
There is no circuit breaker, just that "wiper" fuse in the fuse block located behind the right side of the dash.
That wiper fuse is fed from the ignition switch and the ignition switch is fed from a IGN Main 1 maxi fuse in the underhood fuse center.
Was this
answer
helpful?
Yes
No
+1
Saturday, January 13th, 2018 AT 6:37 AM

Please login or register to post a reply.