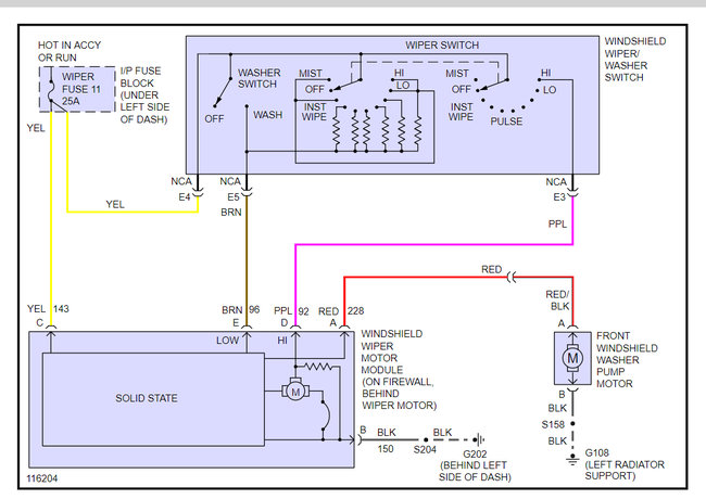
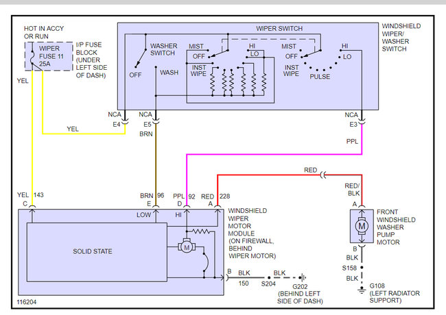
My wipers were getting stuck, so I did a little research and found out that it may be my "wiper pulse module". So I recently replaced it, and now I have no wipers at all.
Could it be that just my wiper motor went out?
Could it be that just my wiper motor went out?
Aug 12, 2018 at 6:29 PM
