Tuesday, October 4th, 2022 AT 11:12 AM
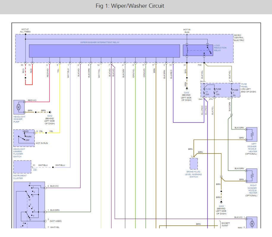
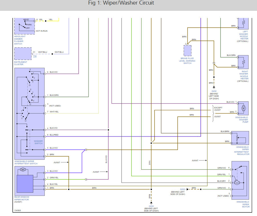
Wipers just stopped working while they were on. Checked what I think is the fuse for them, looked and tested to be good. Not sure what the problem could be.


