Friday, May 4th, 2018 AT 4:56 PM
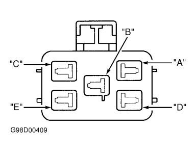
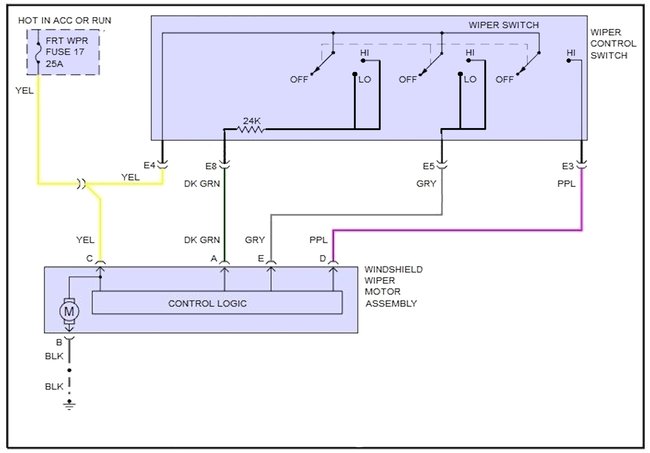
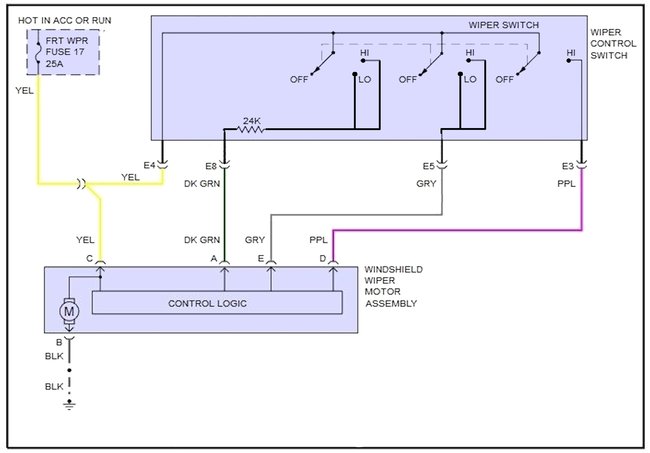
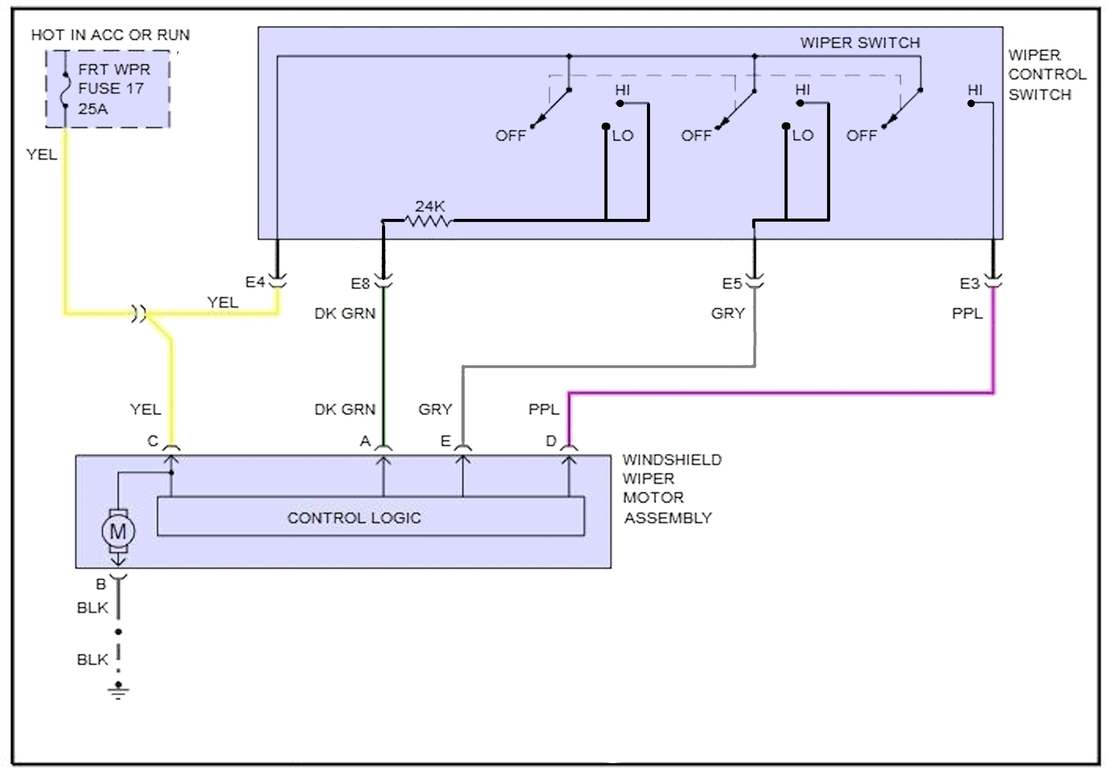
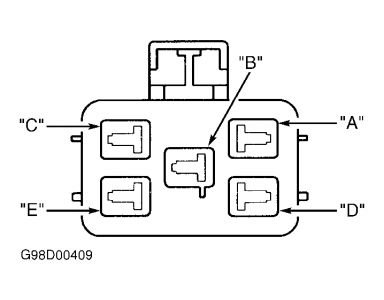
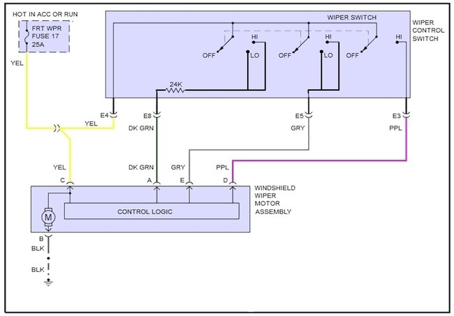
I have tried to find this for days and cannot seem to find the diagram. I have been looking for what connector on the pigtail for the windshield wiper motors need to be on for high (get power to). I have a ground in the middle one and the bottom right one gets twelve volts on high but I need to make sure that is right one. This truck is custom built and I traded mine for it. The windshield wipers do not work and have tried three motors now and none of them work even though power goes to connection when I test the pigtail. I can no no matter what I search fine what needs to be powered on the pigtail for high to work. Also, I cannot find it anywhere if the motor is grounded through the bolts that hold it to firewall.







