Why do the brake lights not work?

Tiny
TRACYHEWELL
  • MEMBER
  • 2002 FORD RANGER
  • 3.0L
  • 6 CYL
  • 2WD
  • AUTOMATIC
  • 181,231 MILES
All the lights on my truck work except my brake lights, I replaced the brake light switch, I replaced the turn signal switch. I replaced the bulbs and fuses.
My 3rd brake light works. I even replaced the rear light harness.
Tuesday, May 20th, 2025 AT 11:18 AM

1 Reply

Tiny
CARADIODOC
  • MECHANIC
  • 34,481 POSTS
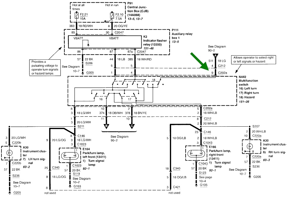
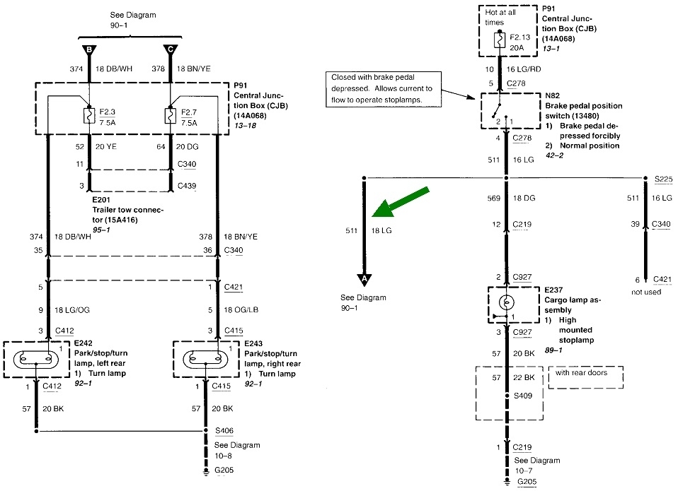
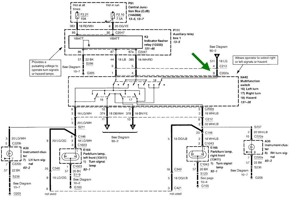
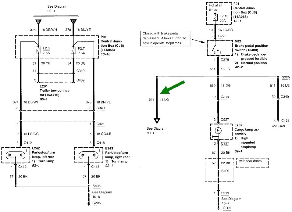
You've covered just about everything. The working third brake light proves the brake light switch is working. Beginning at the signal switch, the rear left and right brake lights are on two separate circuits. It's unlikely there would be two failures, such as a cut wiring harness, that didn't also affect the other rear lights. That leaves just the wire between the brake light switch and the signal switch. The wire for the third brake light is spliced into that wire, so the break would have to be after that splice.

If I'm right, the rear brake lights should flash with the hazard lights turned on. Each side should also work with the signals. If that's what you find, go to the signal switch assembly and look for the light green wire. Check the voltage there with a voltmeter or test light. You should find 0 volts until you press the brake pedal, then it should be 12 volts.

Let me know what you find.
Was this
answer
helpful?
Yes
No
Tuesday, May 20th, 2025 AT 12:06 PM

Please login or register to post a reply.