Saturday, October 18th, 2025 AT 2:54 PM
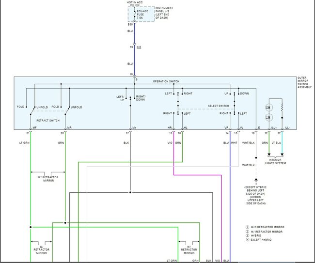
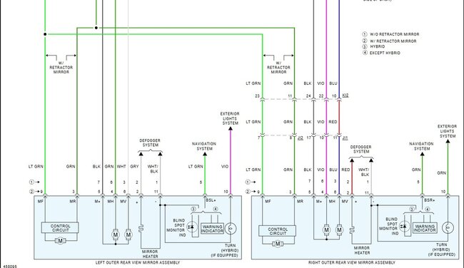
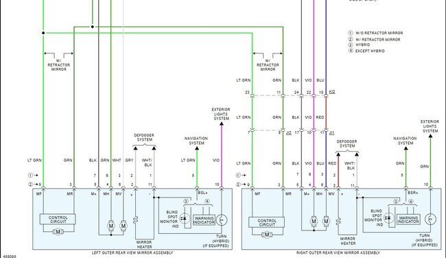
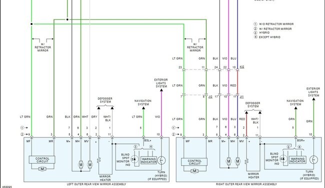
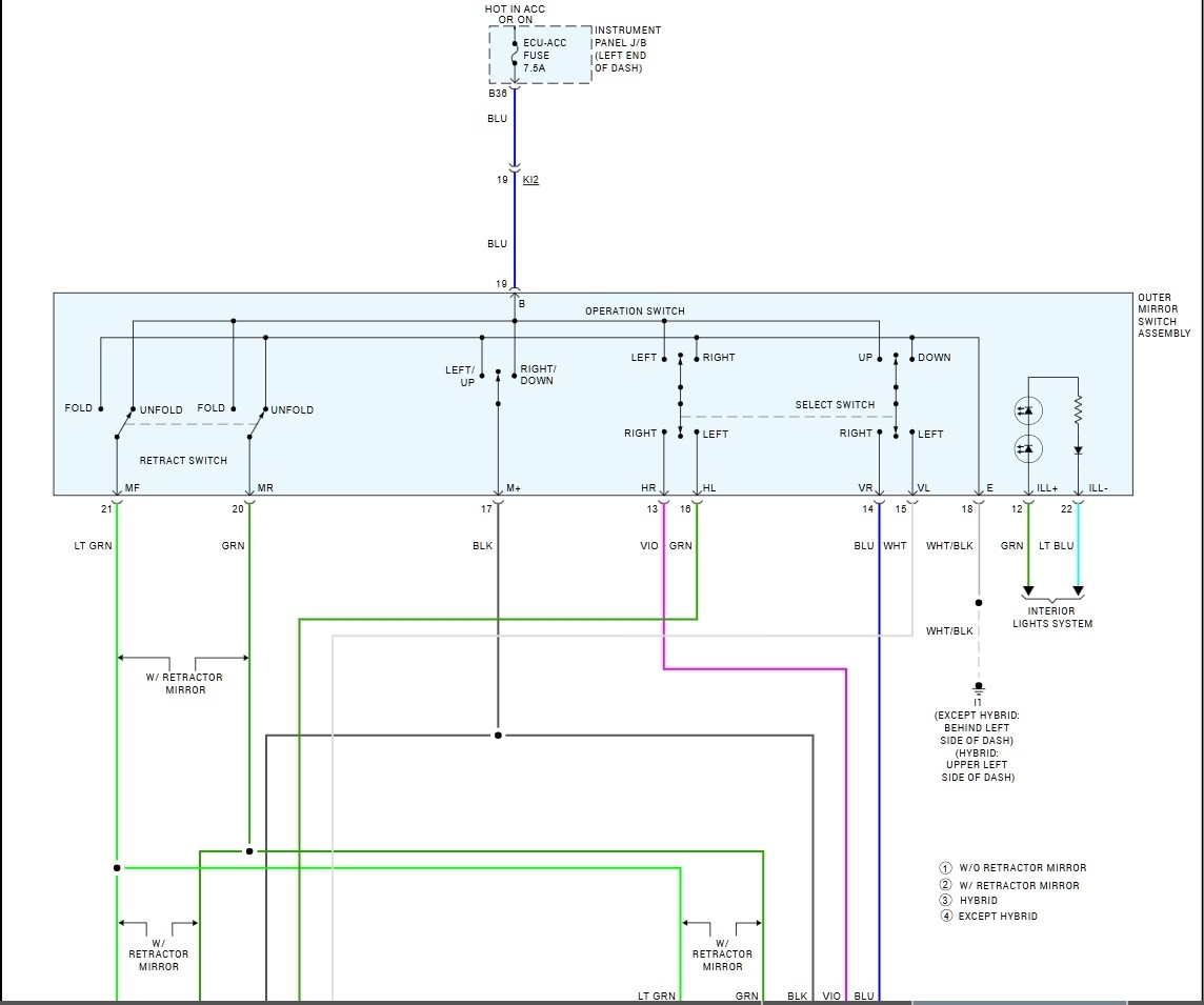
My side mirror has harness with 9 pins, I can see 2 pins for signal light, one with pink wire other with white wire, which is ground and which is 12 v wire








