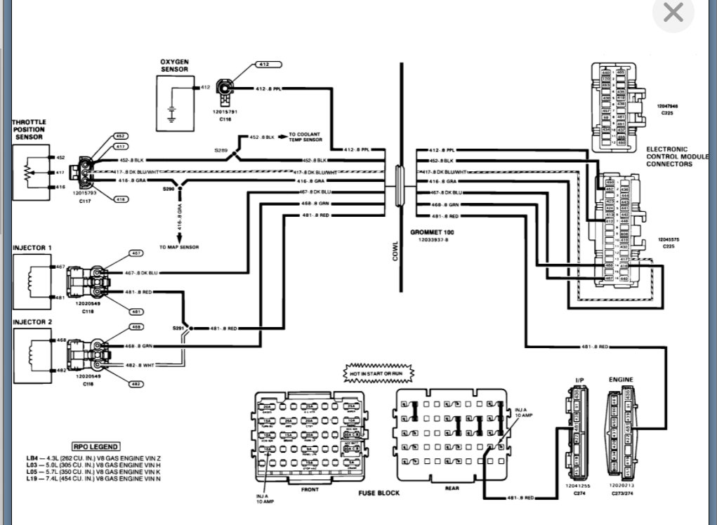
Fuel pressure is great. New IACV, new fuel pump, new fuel filter, checked the continuity of wires from ECM to injectors and it was good, new distributor and cap, new ignition module, timing checked, new EGR valve (old one was stuck open. Thought I had solved the darn thing). Don’t have a code scanner that can do OBD1.
ECM is supposed to send the pulse by internally supplying ground to the injector circuit. Even tried replacing PROM chip to no avail. Could the new ECM be shorted? I don’t know what else it could be. Thinking of running wires straight from ECM to fuel injectors just to see. Also is there a way to check for pulse right at the ECM? I can’t be sure if my multimeter isn’t sensitive enough to detect the quick switching to ground or if it’s just not present. Thanks for any ideas!
Monday, March 21st, 2022 AT 7:05 PM


