water outlet valve leaking

2013 BUICK ENCORE
55,000 MILES • AUTOMATIC
Avatar
DIANEC
  • MEMBER
  • 1 POST
Evidently the water outlet valve housing is leaking, will stop leak sealant help?
Oct 4, 2019 at 9:50 AM
Repair Safety Notice: This information is for general instructional purposes only. Vehicle repair can be dangerous. Verify all information, follow manufacturer service procedures, use proper tools and safety equipment, and consult a qualified repair shop when needed.
Advertisement
Avatar
JACOBANDNICKOLAS
  • CAR REPAIR CONTRIBUTOR
  • 110,190 POSTS
Welcome to 2CarPros.

Chances are the outlet is either cracked or the o-ring has failed. I don't feel a sealant will fix the issue. The part needs removed and inspected to determine the actual cause.

Here are the directions for replacing the part. The attached pics correlate with the directions.

______________________

2013 Buick Truck Encore AWD L4-1.4L Turbo
Water Outlet Replacement (LUJ)
Vehicle Engine, Cooling and Exhaust Cooling System Coolant Outlet Service and Repair Removal and Replacement Water Outlet Replacement (LUJ)
WATER OUTLET REPLACEMENT (LUJ)
Water Outlet Replacement (LUJ)

Removal Procedure

1. Drain the cooling system. Refer to Cooling System Draining and Filling See: Cooling System > Procedures > Cooling System Draining and Filling.

2. Remove the charge air cooler outlet air hose from the throttle body. Refer to Charge Air Cooler Outlet Air Hose Replacement See: Intercooler Duct > Removal and Replacement > Charge Air Cooler Outlet Air Hose Replacement.

3. Remove the engine coolant air bleed hose from the water outlet. Refer to Engine Coolant Air Bleed Hose Replacement (LDE) See: Coolant Line/Hose > Removal and Replacement > Engine Coolant Air Bleed Hose ReplacementEngine Coolant Air Bleed Hose Replacement (2HO) See: Coolant Line/Hose > Removal and Replacement > Engine Coolant Air Bleed Hose ReplacementEngine Coolant Air Bleed Hose Replacement (LUJ, LUV) See: Coolant Line/Hose > Removal and Replacement > Engine Coolant Air Bleed Hose Replacement.

4. Remove the heater inlet hose from the water outlet. Refer to Heater Inlet Hose Replacement (LUJ, LUV) See: Heater Hose > Removal and Replacement > Heater Inlet Hose ReplacementHeater Inlet Hose Replacement (2H0) See: Heater Hose > Removal and Replacement > Heater Inlet Hose Replacement.

5. Remove the radiator inlet hose from the water outlet. Refer to Radiator Inlet Hose Replacement (LUJ, LUV) See: Radiator Hose > Removal and Replacement > Radiator Inlet Hose ReplacementRadiator Inlet Hose Replacement (2H0) See: Radiator Hose > Removal and Replacement > Radiator Inlet Hose Replacement.

6. Remove the engine oil cooler coolant inlet hose from the water outlet. Refer to Engine Oil Cooler Coolant Inlet Hose Replacement (LUJ) See: Oil Cooler, Engine > Removal and Replacement > Engine Oil Cooler Coolant Inlet Hose Replacement (LUJ).

7. Disconnect the engine coolant temperature sensor (water outlet) wiring harness connector.


pic 1

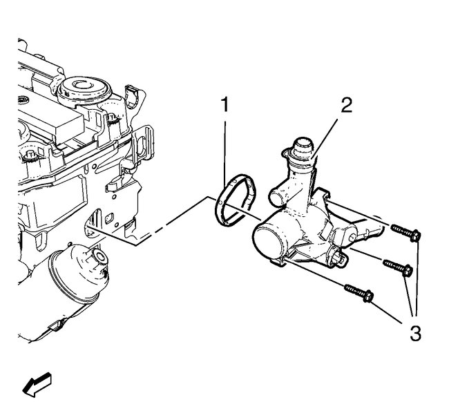
8. Remove the 3 water outlet bolts (3).

9. Remove the water outlet (2) and the water outlet seal ring (1).

Installation Procedure

1. Clean the sealing surfaces.


pic 2

2. Install the water outlet (2) and a NEW water outlet seal ring (1).

Caution: Refer to Fastener Caution See: Vehicle > Technician Safety Information > Fastener Caution.

3. Install the 3 water outlet bolts (3) and tighten to 8 Nm (71 lb in).

4. Connect the engine coolant temperature sensor (water outlet) wiring harness connector.

5. Install the engine oil cooler coolant inlet hose to the water outlet. Refer to Engine Oil Cooler Coolant Inlet Hose Replacement (LUJ) See: Oil Cooler, Engine > Removal and Replacement > Engine Oil Cooler Coolant Inlet Hose Replacement (LUJ).

6. Install the radiator inlet hose to the water outlet. Refer to Radiator Inlet Hose Replacement (LUJ, LUV) See: Radiator Hose > Removal and Replacement > Radiator Inlet Hose ReplacementRadiator Inlet Hose Replacement (2H0) See: Radiator Hose > Removal and Replacement > Radiator Inlet Hose Replacement.

7. Install the heater inlet hose to the water outlet. Refer to Heater Inlet Hose Replacement (LUJ, LUV) See: Heater Hose > Removal and Replacement > Heater Inlet Hose ReplacementHeater Inlet Hose Replacement (2H0) See: Heater Hose > Removal and Replacement > Heater Inlet Hose Replacement.

8. Install the engine coolant air bleed hose to the water outlet. Refer to Engine Coolant Air Bleed Hose Replacement (LDE) See: Coolant Line/Hose > Removal and Replacement > Engine Coolant Air Bleed Hose ReplacementEngine Coolant Air Bleed Hose Replacement (2HO) See: Coolant Line/Hose > Removal and Replacement > Engine Coolant Air Bleed Hose ReplacementEngine Coolant Air Bleed Hose Replacement (LUJ, LUV) See: Coolant Line/Hose > Removal and Replacement > Engine Coolant Air Bleed Hose Replacement.

9. Install the charge air cooler outlet air hose to the throttle body. Refer to Charge Air Cooler Outlet Air Hose Replacement See: Intercooler Duct > Removal and Replacement > Charge Air Cooler Outlet Air Hose Replacement.

10. Fill the cooling system. Refer to Cooling System Draining and Filling See: Cooling System > Procedures > Cooling System Draining and Filling.

_____________________________________________________________

Let me know if this helps or if you have other questions.

Take care,
Joe
Oct 4, 2019 at 7:13 PM
Advertisement