Truck lost power while driving

Tiny
MESHKE
  • MEMBER
  • 1994 FORD F-150
  • 5.0L
  • V8
  • 4WD
  • AUTOMATIC
  • 110,000 MILES
Truck lost power while driving. Dials, odometer, lights, air and radio all quit working, truck kept running.
Had the charging system tested at two places they said it was the voltage regulator so I changed that out went and retested it still failing and the truck wont charge.
Any ideas?
Friday, May 3rd, 2019 AT 4:47 PM

1 Reply

Tiny
CARADIODOC
  • MECHANIC
  • 34,468 POSTS
There's a wooden tooth pick stuck through a small hole to keep the brushes retracted while the regulator is bolted in place. Once installed, that tooth pick must be pulled out. Did you do that?

What tests were done to condemn the regulator?

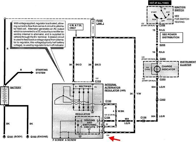
The place to start is by measuring the voltage on the large output stud on the back of the generator while the engine is not running. You must find full battery voltage there all the time. In this circuit, a test light is much more accurate than a digital voltmeter. If the 12 volts is missing, the fuse link wire is burned open.

Next, with the engine running, ground the test terminal indicated by the blue arrow in the second photo. Use a jumper wire to ground that screw to a paint-free point on the engine. Watch what happens to the brightness of the head lights or to the battery's voltage. If the voltage goes up significantly, it would suggest the new regulator is defective. If the voltage doesn't change, measure the voltage on the yellow / white wire by back-probing it through the rubber seal in the plug. You should find full battery voltage there all the time.

Also observe the "Battery" warning light on the dash. It must turn on when the ignition switch is in the "run" position and the engine is not running. That is the circuit that tells the regulator to turn on. If the light never turns on, that is the circuit we'll need to look at.
Was this
answer
helpful?
Yes
No
Friday, May 3rd, 2019 AT 6:04 PM

Please login or register to post a reply.