Tuesday, March 8th, 2022 AT 7:10 PM
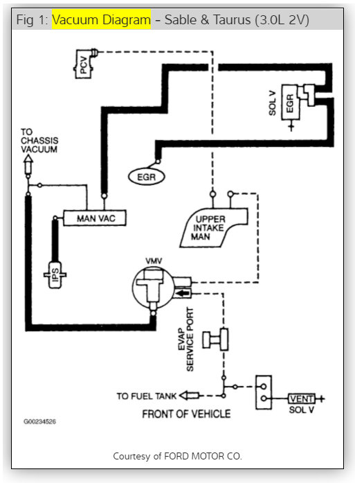
Took off fuel rail sensor confused about where the vacuum line comes from and goes to. Also, I have a red and yellow small plastic tube where do they hook up to? They are attached to intake manifold where do they go? Where does the vacuum line from the EGR valve come from? Thank you



