HOME
ASK A QUESTION
REPAIR GUIDES
BECOME A MEMBER
LOG IN
Login with Facebook
OR
Remember me
NOT A MEMBER?
FORGOT PASSWORD?
CONTACT US
PRIVACY POLICY
TERMS AND CONDITIONS
☰
Home
Volvo
XC90
Engine
Vacuum Hose Diagram
Can you get me a good picture of all the vacuum lines and where they go to?
BIG JOE24$$
MEMBER
2004 VOLVO XC90
2.9L
6 CYL
TURBO
4WD
199,940 MILES
Can you get me a good picture of all the vacuum lines and where they go to? Thank you so much.
Saturday, June 17th, 2023 AT 7:01 PM
1 Reply
BORIS K
MECHANIC
836 POSTS
Hello,
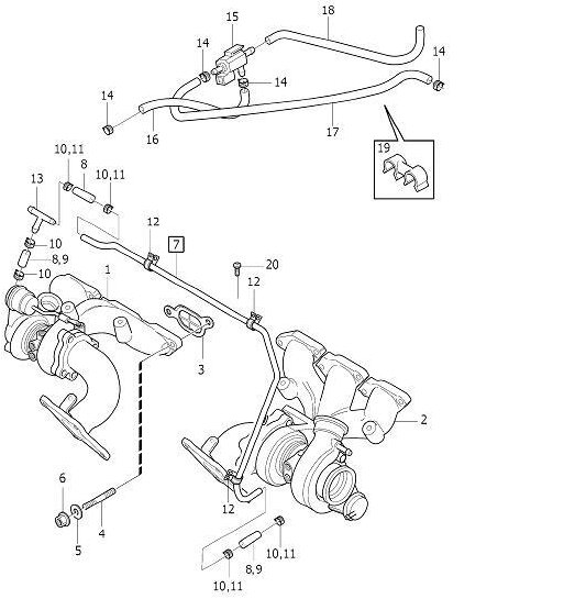
Layout of the vacuum lines to the turbos is in the image below
Parts 8, 9, 16, 17, and 18 are all vacuum hoses. The rest are hard lines.
17 will go to the charge pipe, 18 to just after the MAF, and 16 to the turbos.
Hope this helps.
Cheers, Boris
Image (Click to make bigger)
Was this
answer
helpful?
Yes
No
Tuesday, June 20th, 2023 AT 4:24 AM
Please
login
or
register
to post a reply.
Related Vacuum Hose Diagram Content
2006 Volvo Xc90 Top Of The Engine.....
Engine Mechanical Problem 2006 Volvo Xc90 All Wheel Drive Automatic 48000 Miles I Have What Appears To Be A Vacume Line On The Center...
Asked by
finnaddict98
·
3 ANSWERS
2006
VOLVO XC90
How Can I Do A Tune-up?
How Can I Drain The Transmission Oil. Is It A Sealed Transmission Because There Is No Dipstick? How Can I Tune Up The Transmission (oil And...
Asked by
cadillac125
·
3 ANSWERS
2004
VOLVO XC90
Can I Replace The 2.9t Engine With A 2.5t Engine On...
If Its Possible Can U Pls Suggest The Procedures Involve To Me?
Asked by
rawunkat
·
2 ANSWERS
2004
VOLVO XC90
My Car Is Billowing Smoke From The Exhaust Pipes And...
My Car Is Billowing Smoke From The Exhaust Pipes And Burning Incredible Amounts Of Oil. What Are The Chances That It Is A Failed Turbo?
Asked by
Anonymous
·
2 ANSWERS
2004
VOLVO XC90
2005 Volvo Xc90 Starter?
My Xc-90 Will Not Start. All Lights And Radio Do Come On. However, There Is No Turnover In The Engine. Is This The Starter Or Something...
Asked by
jgfields
·
1 ANSWER
2005
VOLVO XC90
VIEW MORE
Ask a Car Question. It's Free!
Vacuum Leak
How to Repair an Engine Cylinder Misfire
Vacuum Leak Test and Repair