Vacuum line diagrams?

Tiny
SSSHELTON
  • MEMBER
  • 1966 CHEVROLET CAPRICE
  • 6.4L
  • V8
  • TURBO
  • 2WD
  • AUTOMATIC
  • 89,000 MILES
Unknown vacuum tube location diagram.
Friday, December 9th, 2022 AT 3:47 PM

3 Replies

Tiny
KEN L
  • MASTER CERTIFIED MECHANIC
  • 55,322 POSTS
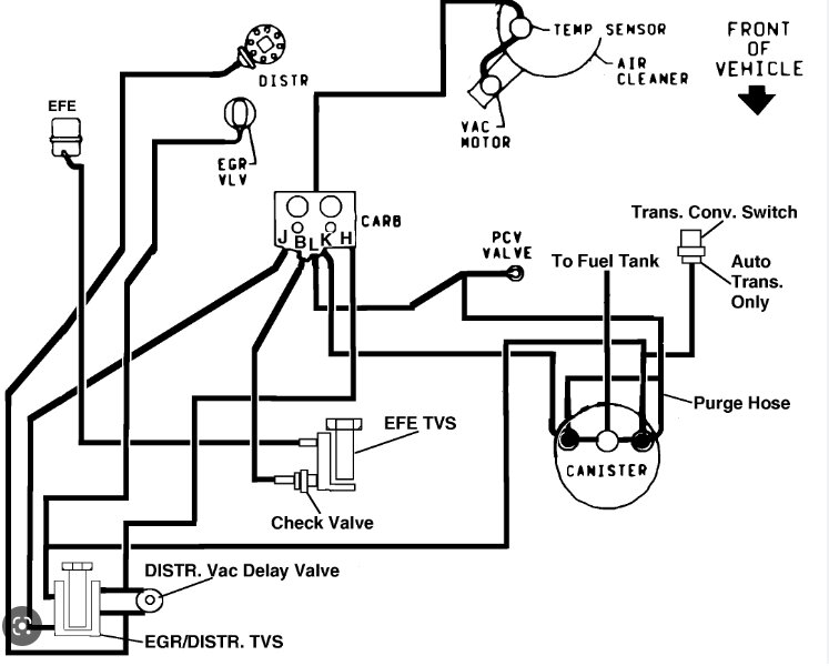
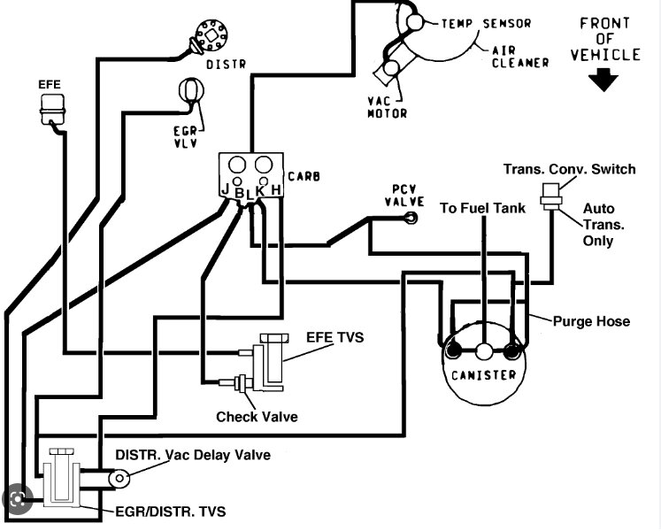
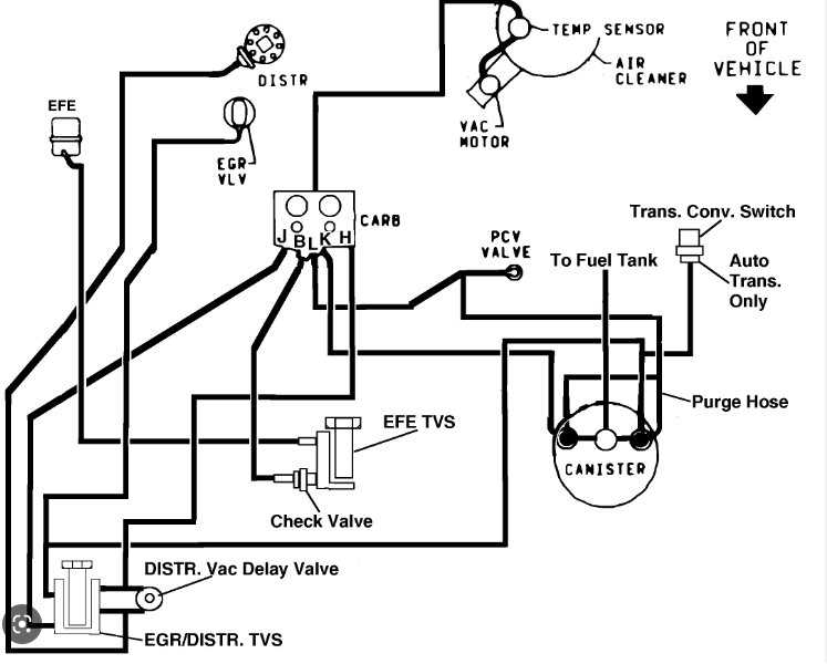
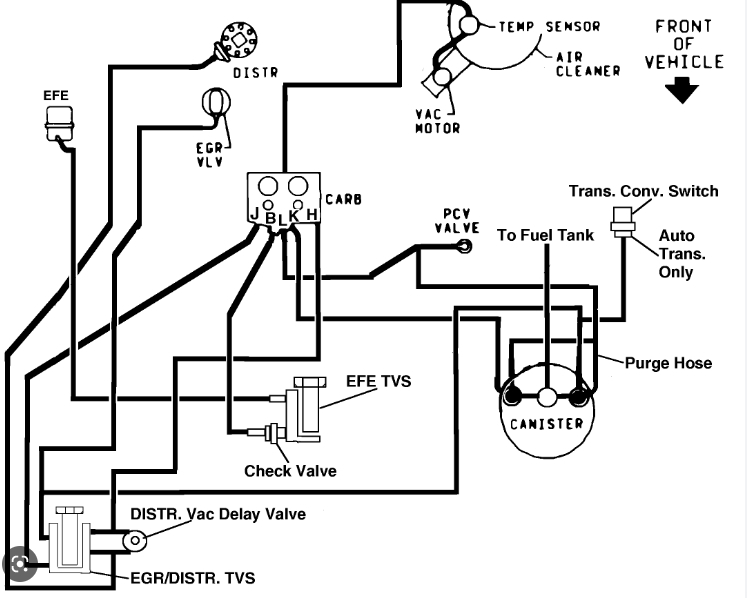
Sure, here are the vacuum line diagrams I have found for you featured in the images below. Check out the images (below). Please let us know if you need anything else to get the problem fixed.
Was this
answer
helpful?
Yes
No
Saturday, December 10th, 2022 AT 12:20 PM
Tiny
SSSHELTON
  • MEMBER
  • 2 POSTS
Very good, thanks.
Was this
answer
helpful?
Yes
No
Sunday, December 11th, 2022 AT 11:40 AM
Tiny
KEN L
  • MASTER CERTIFIED MECHANIC
  • 55,322 POSTS
Use 2CarPros anytime, we are here to help. Please tell a friend.
Was this
answer
helpful?
Yes
No
Monday, December 12th, 2022 AT 12:28 PM

Please login or register to post a reply.