Sunday, March 8th, 2020 AT 12:40 PM
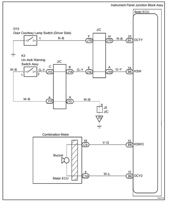
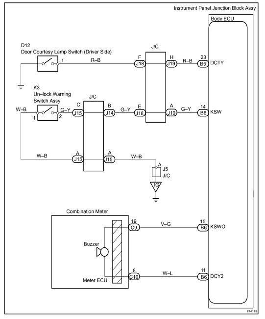
I have the vehicle listed above sr5 model. For a long time when I open the drivers side door with my keys in the ignition. I do not here the warning/chime to tell me my keys are still in the ignition. So because of that I have had to call AAA to come and open my truck up. Any ideals what could be the problem/where should I start to look? Thank you.


