Transmission range sensor wiring diagram needed

2014 JEEP COMPASS
63,000 MILES
Avatar
BURNTOUTBEAR
  • MEMBER
  • 3 POSTS
Does anybody have a color coded wire diagram for the TRS transmission range sensor?
Mar 1, 2020 at 6:21 PM
Advertisement
Avatar
KASEKENNY
  • CAR REPAIR CONTRIBUTOR
  • 18,907 POSTS
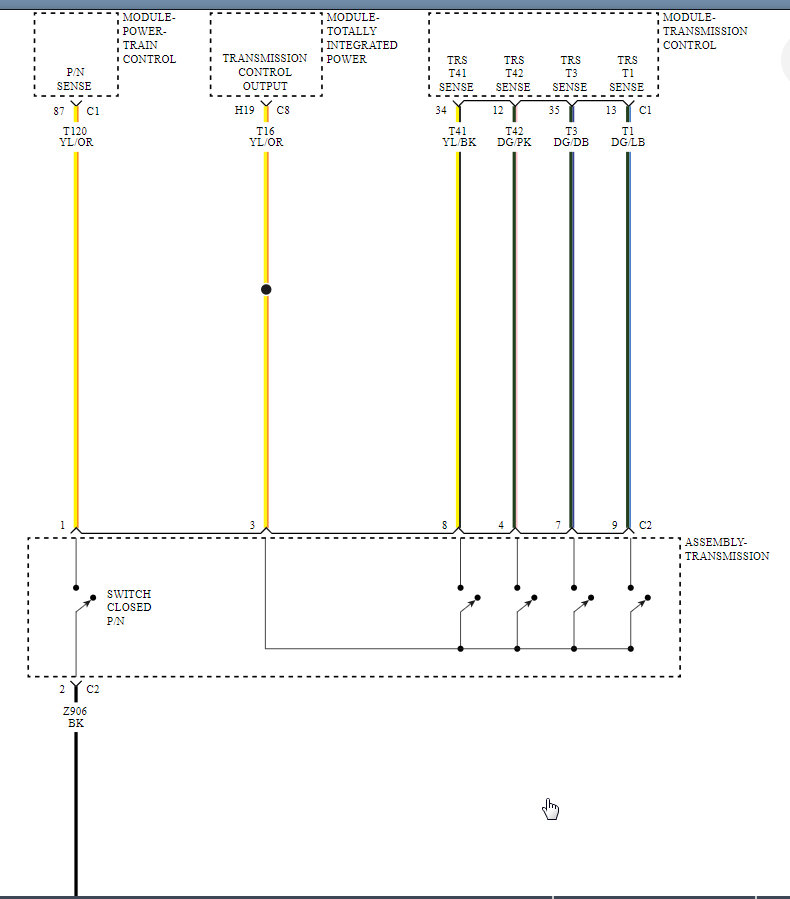
I attached the wiring diagram for the 6F24 transmission. This vehicle is a little different in the fact that it doesn't have an external TRS. It is part of the valve-body/TCM communication. The T41 is the critical circuit if you are having starting issues.

Let me know if you need more info. Thanks
Mar 1, 2020 at 6:34 PM
Advertisement
Avatar
BURNTOUTBEAR
  • MEMBER
  • 3 POSTS
I am having starting issues. I have error code P0705 .now the connector wire that goes to the transmission range sensor the wires got really really missed up destroyed basically so I don't know the colors or the the colors of the wires or the pin locations for each each wire.
Mar 1, 2020 at 8:20 PM
Avatar
KASEKENNY
  • CAR REPAIR CONTRIBUTOR
  • 18,907 POSTS
I attached the diagrams for this code but it sounds like you don't need it. This is more for others that view this that may have this same code.

Thanks for the update. Let me know if you need more info. Thanks
Mar 2, 2020 at 3:01 PM
Avatar
BURNTOUTBEAR
  • MEMBER
  • 3 POSTS
would you happen to also a diagram to the relay box?
Mar 5, 2020 at 2:55 PM
Avatar
KASEKENNY
  • CAR REPAIR CONTRIBUTOR
  • 18,907 POSTS
Is this what you are looking for? If not let me know and I will get you more info. Thanks
Mar 5, 2020 at 4:32 PM
Repair Safety Notice: This information is for general instructional purposes only. Vehicle repair can be dangerous. Verify all information, follow manufacturer service procedures, use proper tools and safety equipment, and consult a qualified repair shop when needed.