Transmission shifter

Tiny
CRANTZ
  • MEMBER
  • 2001 SUZUKI GRAND VITARA
  • 2.5L
  • V6
  • 4WD
  • AUTOMATIC
  • 300,000 MILES
One of the mounts that hold shifter cable to transmission broke so the shifter was not putting car into gear. I tightened up the cable at the transmission to take out any slack and wired the cable so I could get the car home. I fixed the mount but now when I drive the the is a very faint hum from under the shifter (transmission I assume) then it increases with rpm and almost pulses in and out then slows down as the car slows. I’m wondering if I don’t have the cable hooked up right or if this is a transmission issue?
Saturday, March 23rd, 2019 AT 4:23 PM

1 Reply

Tiny
JACOBANDNICKOLAS
  • MECHANIC
  • 110,194 POSTS
Welcome to 2CarPros.

If there wasn't a problem prior to the mount breaking, I'm confident there isn't a problem now. I will tell you that the cable is adjustable. Here are the directions for doing it. The attached pictures correlate with these directions.

_____________________________________

SELECT CABLE
SELECT CABLE

pic 1

pic 2

Tightening torque
(a): 13 Nm (1.3 kg-m, 9.5 ft. Lbs.)
(b): 7 Nm (0.7 kg-m, 5.5 ft. Lbs.)

ADJUSTMENT

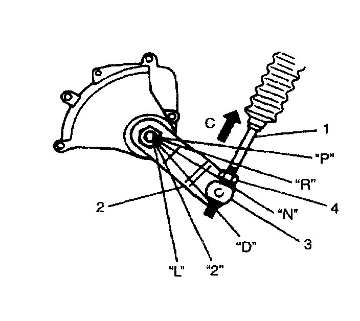
pic 3

1. Before tightening cable end nut (4, 5), shift select lever to "N".
2. Also shift manual shift lever (2) to "N".

NOTE:
Make sure that nut (4) and cable joint (3) have clearance under above conditions.
If select cable (1) has been moved, push it in arrow C direction as shown in figure at the left till it stops and then confirm that select lever is in "N" position.

Pic 4

3. Turn nut (3) by hand till it contacts manual select cable joint (2). Then tighten nut (4) with wrench.
4. After select cable (1) was installed, check for the following.
Push vehicle with select lever shifted to "P".
Vehicle should not move.
Vehicle can not be driven in "N".
Vehicle can be driven in "D", "2", and "L".
Vehicle can be backed in "R".

_______________________________

See if this helps and let me know.

Take care,
Joe
Was this
answer
helpful?
Yes
No
Saturday, March 23rd, 2019 AT 9:16 PM

Please login or register to post a reply.