Wednesday, July 22nd, 2020 AT 8:06 AM
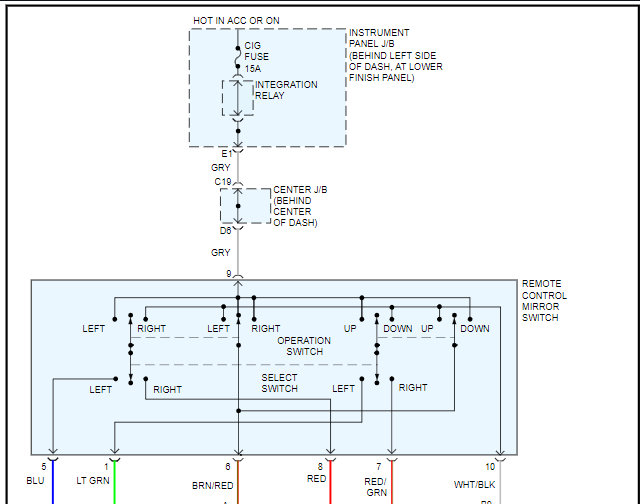
I would like to install the car listed above axio luxel (NZE 141)power mirror with indicator in car listed above luxel NZE121. My Car is RHD. Do you have a wiring diagram for both? Would be greatly appreciated.


